mapa-conceptual-bioelementos-y-biomoleculas.pdf

meery_dmg

Biología II

13 archivos·

mapa-concepctual-genetica-molecular.pdf

1 página

mapa-conceptual-bioelementos-y-biomoleculas.pdf

1 página

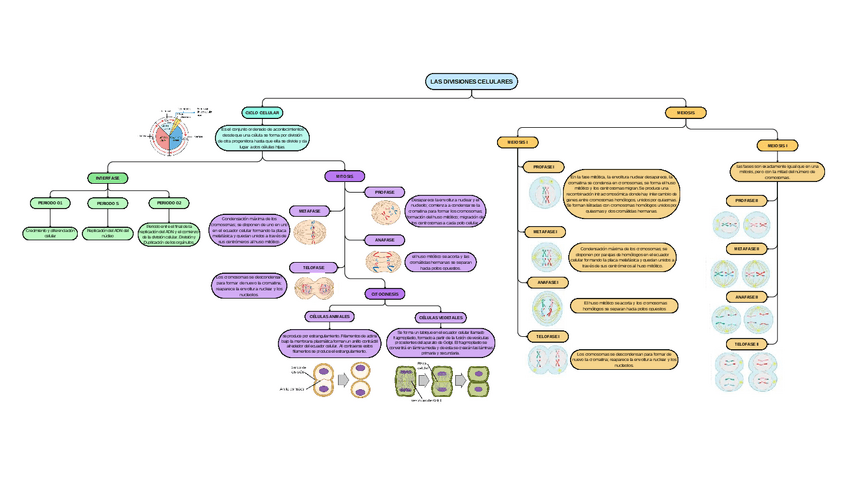
mapa-conceptual-divisiones-celulares.pdf

1 página

mapa-conceptual-enzimas.pdf

1 página

mapa-conceptual-fisiologia-celular.pdf

1 página

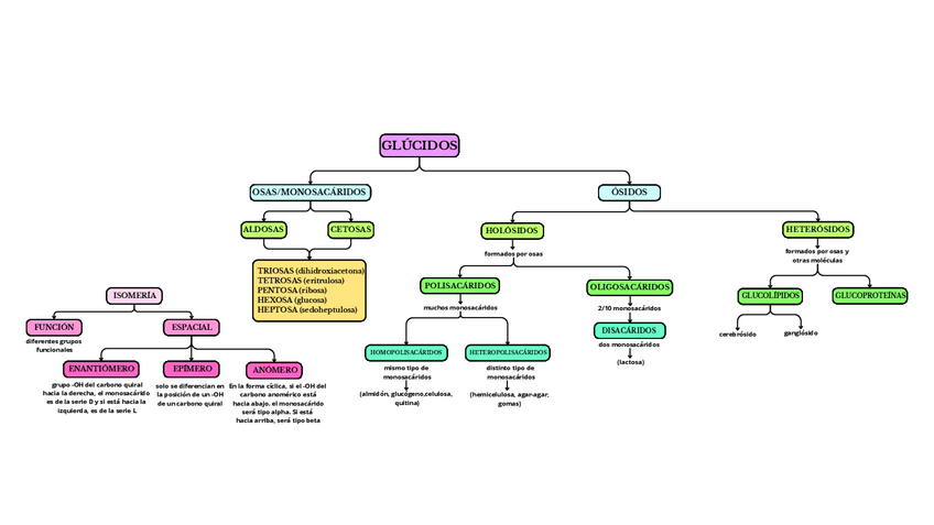
mapa-conceptual-glucidos.pdf

1 página

mapa-conceptual-las-celulas-y-sus-organulos.pdf

1 página

mapa-conceptual-lipidos.pdf

1 página

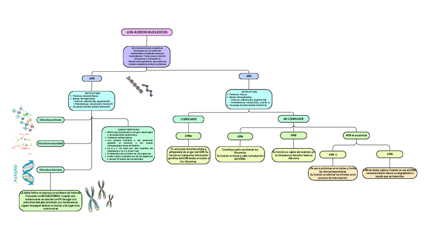
mapa-conceptual-los-acidos-nucleicos.pdf

1 página

mapa-conceptual-proteinas.pdf

1 página

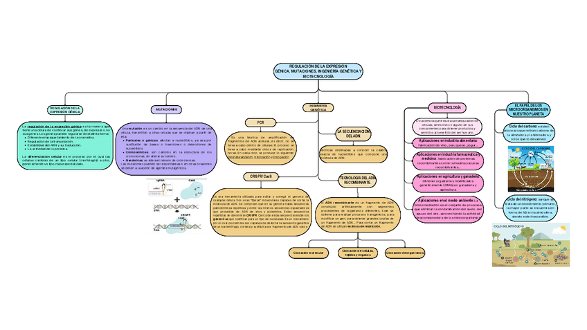
mapa-conceptual-REGULACION-DE-LA-EXPRESION-GENICA.pdf

1 página

ciclar-una-molecula.pdf

1 página

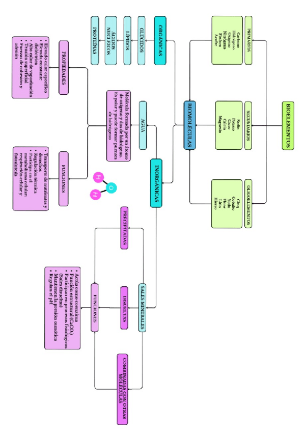
Biomoleculas-Inorganicas-esquema.pdf

2 páginas

content_copy

Archivos recomendados