Portada
Asignatura
Montecelo - Anatomía Patológica y Citodiagnóstico
Biología molecular y citogenética
Fecha de subida
26 may 2023
Categoría
apuntes
Etiquetas
Apuntes - T.11 Principios básicos de citogenética.pdf
pdf
13 páginas
15
0
Apuntes - Extraccion-y-purificacion-de-acidos-nucleicos.pdf
2 páginas
12
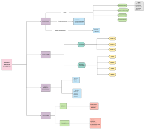
Apuntes - T.11 Principios básicos de citogenética (esquema).pdf
1 página
3
Apuntes - Replicacion-del-ADN.pdf
4 páginas