Apunts-immunologia.pdf

altheamigueloa

2.10. Immunologia

18 archivos·

Apunts-immunologia.pdf

19 páginas

Conceptes-basics-immunologia.pdf

3 páginas

Immunologia.pdf

14 páginas

Anomaliessistemaimmuno.pdf

68 páginas

Activitats-Immunologia-1.pdf

10 páginas

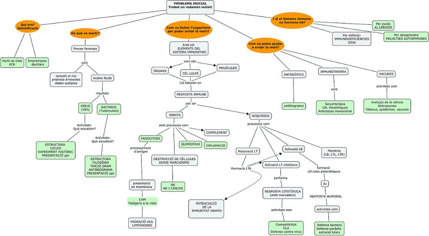
Esquema-Immunologia.jpg

Apunts-Anomalies-del-sistema-immunitari.pdf

5 páginas

Apunts-Immunologia-Documentos-Google.pdf

15 páginas

PWP-Anomalies-del-sistema-immunitari.pdf

8 páginas

Activitats-Immunologia-2.pdf

7 páginas

Apunts-Immunologia.pdf

19 páginas

Esquema-Mecanismes-de-defensa-i-resposta-immune.pdf

2 páginas

Activitats-Un-mon-sense-malaria.pdf

6 páginas

Esquema-Mecanismes-de-defensa.pdf

1 página

Resum-Immunologia-Documentos-Google.pdf

13 páginas

Respostes-Activitats-Un-mon-sense-malaria.pdf

8 páginas

Resum-Immunologia.pdf

3 páginas

PWP-Immunologia.pdf

14 páginas

content_copy

Archivos recomendados