Bioquímica II

chevron_left
chevron_right
Todo
Apuntes
Ejercicios
Exámenes
Prácticas
Test
Trabajos
chevron_left
chevron_right

levou un 10 mi cuqui

1 página

test

-

Cuestionarios AV - Seminario IV

He publicado nuevos test de 2º Bioquímica II: Cuestionarios AV - Seminario IV

Cuestionario-de-Metabolismo-de-Lipidos-Bioquimica-II-UDC.pdf
Cuestionario-Metabolismo-Aminoacidos-y-C.-Nitrogenados-Bioquimica-II-UDC.pdf
Cuestionario-Integracion-y-Regulacion-Hormonal-Metabolismo-Bioquimica-II-UDC.pdf

test

-

Cuestionarios AV - Seminario III

He publicado nuevos test de 2º Bioquímica II: Cuestionarios AV - Seminario III

Cuestionario-de-Transporte-E-Mitocondrial--Fosforilacion-Oxidativa-Bioquimica-II-UDC.pdf
Cuestionario-de-Bioenergetica-y-Metabolismo-Bioquimica-II-UDC.pdf
Cuestionario-Glucolisis-Fermentaciones-y-Ruta-de-las-Pentosas-Bioquimica-II-UDC.pdf
Cuestionario-Oxidacion-Piruvato-y-Ciclo-de-Krebs-Bioquimica-II-UDC.pdf
Cuestionario-de-Metabolismo-de-H-Carbono-Otras-Bioquimica-II-UDC.pdf
Anónimo

@Anónimo

He publicado nuevos trabajos de 2º Bioquímica II: Blanca-FGMapa-metabolico.pdf

1 página

trabajos

-

MAPA METABÓLICO

He publicado nuevos trabajos de 2º Bioquímica II: MAPA METABÓLICO

Repaso.pdf
Miniatura no disponible
Mapa-metabolico.pdf

ejercicios

-

BOLETINES

He publicado nuevos ejercicios de 2º Bioquímica II: BOLETINES

Boletin-1.pdf
Boletin-2.pdf
Boletin-3.pdf
Boletin-4.pdf
Boletin-A-tema-7.pdf
Boletin-A-tema-8.pdf

practicas

-

PRÁCTICAS

He publicado nuevos practicas de 2º Bioquímica II: PRÁCTICAS

Practicas-bioquimica-2.pdf

He publicado nuevos trabajos de 2º Bioquímica II: Mapa-Metabolico-Completo.pdf

10 páginas

He publicado nuevos apuntes de 2º Bioquímica II: TEORIA.pdf

111 páginas

He publicado nuevos apuntes de 2º Bioquímica II: CUESTIONARIOS.pdf

14 páginas

He publicado nuevos apuntes de 2º Bioquímica II: PARCIAL-2.pdf

60 páginas

He publicado nuevos apuntes de 2º Bioquímica II: TEORIAFUNDAMENTO-PRACTICAS-BQ-II.pdf

3 páginas

LIBRO BIOQUIMICA METABOLICA: CONCEPTOS Y TESTS

9 páginas

He publicado nuevos practicas de 2º Bioquímica II: Practicas-Bioquimica-II.pdf

28 páginas

He publicado nuevos apuntes de 2º Bioquímica II: Apuntes-bqII.pdf

8 páginas

He publicado nuevos apuntes de 2º Bioquímica II: esquemasejercicios-parcial2-BQII-martinsouto.pdf

18 páginas

He publicado nuevos apuntes de 2º Bioquímica II: Mapa-metabolico-2-martinsouto.pdf

1 página

He publicado nuevos apuntes de 2º Bioquímica II: Mapa-metabolico-1-martinsouto.pdf

1 página

He publicado nuevos apuntes de 2º Bioquímica II: Esquema-metabolismo-lipidos-completo.pdf

18 páginas
Anónimo

@Anónimo

He publicado nuevos apuntes de 2º Bioquímica II: MAPAMETABOLICO-2PARTE.pdf

1 página
Anónimo

@Anónimo

He publicado nuevos apuntes de 2º Bioquímica II: mapa-segunda-parte.pdf

1 página

He publicado nuevos trabajos de 2º Bioquímica II: MapaMetabolico1.pdf

1 página
Anónimo

@Anónimo

Incluye glucolisis, gluconeogenesis, ruta pentosas fosfato, ciclo de krebs, fermentaciones y oxidación del piruvato

1 página

He publicado nuevos trabajos de 2º Bioquímica II: Mapa-metabolico-Lucia-Gonzalez-Garcia.pdf

2 páginas

He publicado nuevos trabajos de 2º Bioquímica II: Mapa-metabolico.pdf

1 página

He publicado nuevos examenes de 2º Bioquímica II: EXAMEN-de-REPASO-udc.pdf

6 páginas

He publicado nuevos examenes de 2º Bioquímica II: TEST-REPASO-METABOLISMO-lipidos-udc.pdf

5 páginas

He publicado nuevos apuntes de 2º Bioquímica II: TEST-REPASO-METABOLISMO-glucidos-udc.pdf

5 páginas

He publicado nuevos examenes de 2º Bioquímica II: TEST-REPASO-METABOLISMO-ejercicio-udc.pdf

5 páginas

He publicado nuevos apuntes de 2º Bioquímica II: Bioquimica-II-metabolismo.pdf

57 páginas

apuntes

-

Apuntes Bioquímica II

Nota: 9

Apuntes-Bioquimica-II.pdf

examenes

-

Exámenes

He publicado nuevos examenes de 2º Bioquímica II: Exámenes

Test-1-parcial.pdf
Anónimo

@Anónimo

apuntes

-

Bloque 2. Metabolismo

He publicado nuevos apuntes de 2º Bioquímica II: Bloque 2. Metabolismo

5.pdf
6.pdf
Anónimo

@Anónimo

apuntes

-

Bloque 1. Enzimología

He publicado nuevos apuntes de 2º Bioquímica II: Bloque 1. Enzimología

1.pdf
2.pdf
3.pdf
4.pdf

He publicado nuevos apuntes de 2º Bioquímica II: Apuntes-Practicas.pdf

8 páginas

Apuntes primer parcial

40 páginas

He publicado nuevos apuntes de 2º Bioquímica II: Practicas-Bioquimica.pdf

19 páginas

ejercicios

-

Mapas metabólicos

He publicado nuevos ejercicios de 2º Bioquímica II: Mapas metabólicos

Mapa-metabolico-1.jpg
mapa-mrtabolico.jpg

He publicado nuevos trabajos de 2º Bioquímica II: TorreiraPardoG6Mapametabolico-1.pdf

1 página

ejercicios

-

Ejercicios Enzimología

He publicado nuevos ejercicios de 2º Bioquímica II: Ejercicios Enzimología

Ejercicios-seminario-1.xlsx
Ejercicio-tema-2.xlsx

He publicado nuevos practicas de 2º Bioquímica II: Practicas-2-y-3-resueltas.pdf

4 páginas

apuntes

-

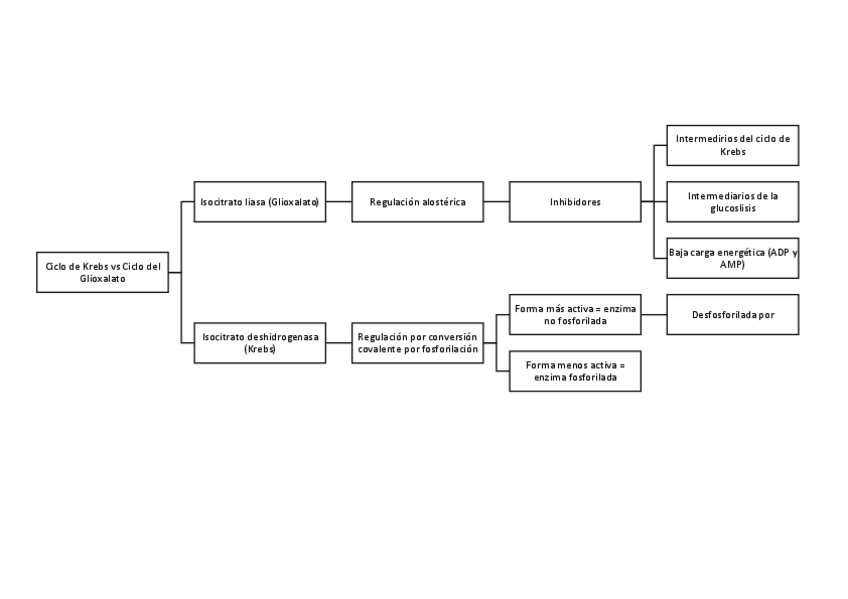
Esquemas Metabolismo

He publicado nuevos apuntes de 2º Bioquímica II: Esquemas Metabolismo

Esquema-Regulacion-Glioxalato--Krebs.pdf
Esquema-Rutas-Metabolicas-Primer-parcial.pdf

test

-

Cuestionarios de Metabolismo

He publicado nuevos test de 2º Bioquímica II: Cuestionarios de Metabolismo

Cuestionarios-Metabolismo-I.pdf
Cuestionarios-Metabolismo-II.pdf
¡Estás al día!

¡Estás al día!

Has visto todos los archivos