vet007
Examen-CCBB-Quimica-Diciembre.pdf
3 páginas
Exámenes - EXAMEN-BOTANICA.pdf
pdf
5 páginas
616
14
Apuntes - EXAMEN-BOTANICA-ENERO-1.docx
docx
287
3
Exámenes - EXAMEN-ZOOLOGIA.pdf
4 páginas
607
16
Apuntes - Zoología.docx
122
1
Exámenes - Examen-CCBB-Quimica-Diciembre.pdf
446
5
Apuntes - Botánica.docx
62
2
Exámenes - EXAMEN-BOTANICA-2019.pdf
431
4
Exámenes - EXAMEN QUIMICA.docx
205
Apuntes - Examen-Zoologia-2.pdf
460
7
Exámenes - examenBOTANICA.doc
doc
106
0
Apuntes - Química.docx
77
Apuntes - Física.docx
35
Ejercicios - Seminario-1-FISICA-Resuelto.pdf
320
Exámenes - examen-botanica-.pdf
6 páginas
241
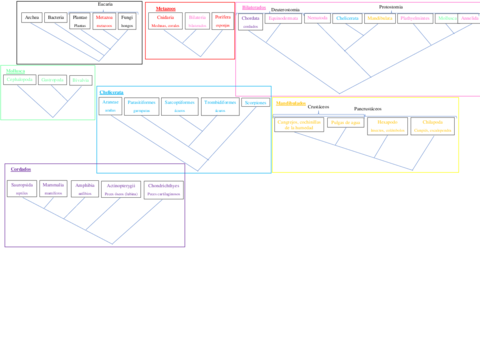
Apuntes - CLADOGRAMAS-ZOOLOGIA.pdf
218
9
Exámenes - examen-botanica-1.pdf
256
Ejercicios - Seminario-2-Resuelto-Fisica.pdf
2 páginas
257
Apuntes - EXAMEN-DICIEMBRE-BOTANICA.docx
141
Exámenes - Examen-Botanica-Seminarios.pdf
258
8
Apuntes - EXAMEN QUIMICA.pdf
226