Portada
Asignatura
Grado en Educación Primaria (EHU)
Ciencias de la Naturaleza en el Aula de Educación Primaria I
Fecha de subida
13 may 2024
Categoría
apuntes
Etiquetas
Apuntes - Zientzien-irakaskuntza-1.pdf
pdf
2 páginas
42
0
Apuntes - Natura-zientziak-APUNTEAK.pdf
26 páginas
29
1
Apuntes - Ingurunea-eta-bere-zaintza-3.pdf
3 páginas
36
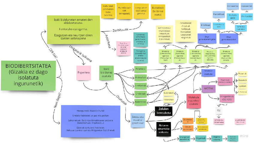
Apuntes - Izaki-bizidunak-eta-biodibertsitatea-2.pdf
39
Apuntes - Gure-eskolako-biodibertsitatea.pdf
32 páginas
22
Apuntes - Izaki-bizidunen-sailkapena.jpg
jpg
Apuntes - CO2-a-eta-Bizitza.pdf
17 páginas
18
Apuntes - 1.-Diseinu-esperimentala.docx
docx
Apuntes - Antibiotikoen-zaindariak-Konpromesuak.pdf
4 páginas
14
Apuntes - Fotosintesiaren-Esperimentua-Prozedura.pdf
12
Apuntes - Natur-Zientziak-2.Gaia.pdf
1 página
7
Apuntes - Concept-Map-3.pdf
Apuntes - 4.2-Bizidunen-sailkapena.docx
Apuntes - 4.3-Bizidunen-Zailkapena.docx
Apuntes - 4.4-Biodibertsitatea-eta-Ekosistemak.docx
Apuntes - Natur-Zientziak-1.-gaiko-apunteak.pdf
5 páginas
8
Trabajos - TXITXIRIOAK-IKERKETA.pdf
3
Apuntes - 4.-Izaki-bizidunak.docx
Apuntes - 2.-N.-Z.-Kurrikuluma.docx
Trabajos - IKASGAIARI-BURUZKO-ESPEKTATIBAK-Lucia-Vazquez-eta-Naiara-Perez.pdf
2