Portada
Asignatura
Contaduría (UNAM)
Contabilidad I
Fecha de subida
13 dic 2021
Categoría
apuntes
Etiquetas
Apuntes - Guia-academica-de-los-principios-contables.pdf
pdf
10 páginas
25
0
Apuntes - Registro-de-Operaciones.pdf
15 páginas
10
2
Apuntes - el-porvenir-ASIENTOS-DE-DIARIO-MAYOR-BALANZA-DE-COMPROBACION-BALANCE.pdf
6 páginas
1
Apuntes - Balance-General.pdf
8
3
Apuntes - Practica-1-Fondos-de-inversion.xlsx
xlsx
6
Apuntes - Postulados-basicosEjemplos.pdf
3 páginas
Apuntes - Contaduria-como-Disciplina.pdf
11 páginas
5
Apuntes - Estados-Financieros.pdf
7
Apuntes - Costos-estandar.pdf
1 página
4
Apuntes - NIF-B-2.pdf
4 páginas
Apuntes - NIF-B-3.pdf
Apuntes - NIF-B-4.pdf
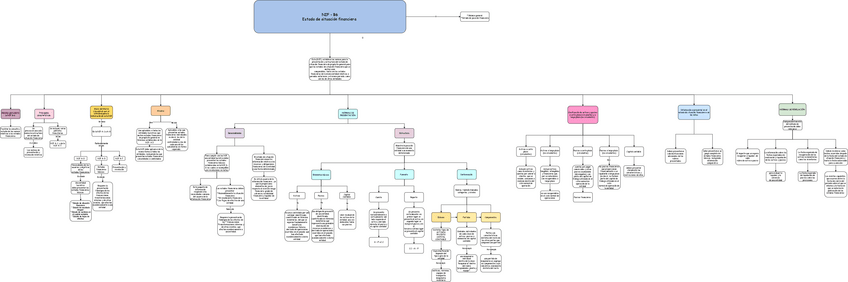
Apuntes - NIF-B-6.pdf
Apuntes - actividad-5-conta-intermedia.pdf
Apuntes - control-de-lectura-1.pdf
2 páginas