chevron_left
chevron_right
Todo
Apuntes
chevron_left
chevron_right

He publicado nuevos apuntes de 1º Contabilidad I: Postulados-basicosEjemplos.pdf

3 páginas

He publicado nuevos apuntes de 1º Contabilidad I: control-de-lectura-1.pdf

2 páginas

He publicado nuevos apuntes de 1º Contabilidad I: Practica-1-Fondos-de-inversion.xlsx

excel

He publicado nuevos apuntes de 1º Contabilidad I: actividad-5-conta-intermedia.pdf

15 páginas

He publicado nuevos apuntes de 1º Contabilidad I: el-porvenir-ASIENTOS-DE-DIARIO-MAYOR-BALANZA-DE-COMPROBACION-BALANCE.pdf

6 páginas

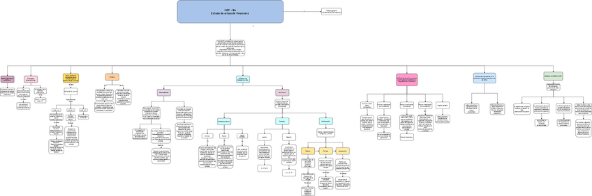
He publicado nuevos apuntes de 1º Contabilidad I: NIF-B-6.pdf

1 página

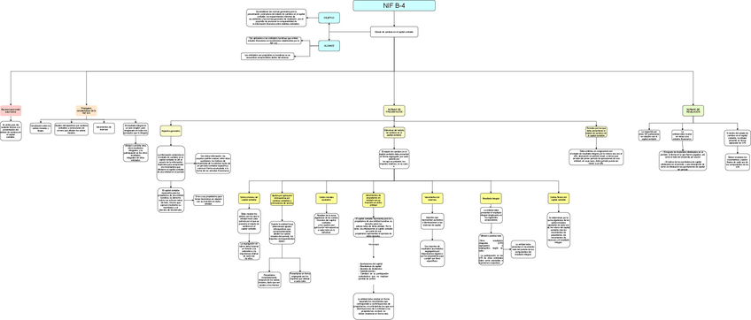
He publicado nuevos apuntes de 1º Contabilidad I: NIF-B-4.pdf

3 páginas

He publicado nuevos apuntes de 1º Contabilidad I: NIF-B-3.pdf

1 página

He publicado nuevos apuntes de 1º Contabilidad I: NIF-B-2.pdf

4 páginas

He publicado nuevos apuntes de 1º Contabilidad I: Registro-de-Operaciones.pdf

15 páginas

He publicado nuevos apuntes de 1º Contabilidad I: Estados-Financieros.pdf

11 páginas

He publicado nuevos apuntes de 1º Contabilidad I: Balance-General.pdf

10 páginas

He publicado nuevos apuntes de 1º Contabilidad I: Contaduria-como-Disciplina.pdf

11 páginas

apuntes

-

Guía de los Principios Contables

He publicado nuevos apuntes de 1º Contabilidad I: Guía de los Principios Contables

Guia-academica-de-los-principios-contables.pdf
Anónimo

@Anónimo

apuntes

-

Costos

He publicado nuevos apuntes de 1º Contabilidad I: Costos

Costos-estandar.pdf
¡Estás al día!

¡Estás al día!

Has visto todos los archivos