ireneediaazz_
Esquema tema 5 (HTA embarazo)
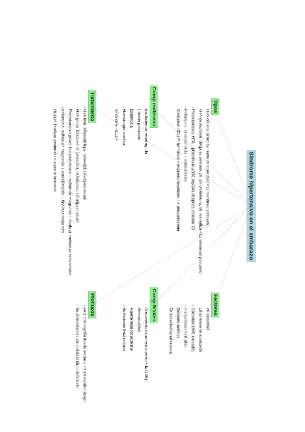
esquema-tema-5-materno.pdf
1 página
Exámenes - RecopilacionExamenesCMyN.pdf
pdf
36 páginas
128
1
Apuntes - tema-1-cuidados-a-la-madre-y-al-nino.pdf
5 páginas
130
Apuntes - IMPORTANTE-PEDIATRIA.pdf
34 páginas
120
Apuntes - IMPORTANTE-MATERNO.pdf
14 páginas
114
Apuntes - tema-3-cuidados-a-la-madre-y-al-nino.pdf
7 páginas
98
Apuntes - tema-2-cuidados-a-la-madre-y-al-nino.pdf
3 páginas
91
Apuntes - Tema-4-cuidados-a-la-madre-y-al-nino.pdf
12 páginas
80
Apuntes - Tema-24-cuidados-a-la-madre-y-al-nino.pdf
76
0
Apuntes - Tema-5-cuidados-a-la-madre-y-al-nino.pdf
10 páginas
Apuntes - Tema-7-cuidados-a-la-madre-y-al-nino.pdf
8 páginas
2
Exámenes - examen-materno-2025.pdf
4 páginas
Apuntes - Tema-15-cuidados-a-la-madre-y-al-nino.pdf
18 páginas
71
Apuntes - Tema-10-cuidados-a-la-madre-y-al-nino.pdf
15 páginas
68
Apuntes - Tema-1.-Enfoque-teorico-de-los-cuidados-de-enfermeria-a-la-madre-y-al-nino.pdf
70
Apuntes - tema-12.2-cuidados-a-la-madre-y-al-nino.pdf
27 páginas
64
Apuntes - Tema-11-cuidados-a-la-madre-y-al-nino.pdf
67
Apuntes - Tema-6-cuidados-a-la-madre-y-al-nino.pdf
Apuntes - Tema-5.-Sindrome-hipertensivo-en-el-embarazo.pdf
Apuntes - Tema-8-cuidados-a-la-madre-y-al-nino.pdf
6 páginas
65
Apuntes - Tema-3.-Cuidados-de-enfermeria-relacionados-con-la-infertilidad-y-el-aborto.pdf
69