Anónimo
Portada
Asignatura
Grado en Maestro/a de Educación Primaria (UNICAN)
Currículo, Sociedad y Equipos Docentes
Fecha de subida
05 sep 2023
Categoría
trabajos
Información
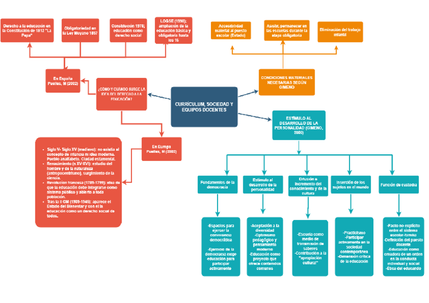
Mapa conceptual currículum sociedad y equipos docentes
Etiquetas
Apuntes - mapa-1.pdf
pdf
1 página
62
0
Apuntes - BLOQUE-2-curriculum.pdf
5 páginas
37
2
Apuntes - BLOQUE-1-curriculum.pdf
4 páginas
Trabajos - Trabajo-individual.docx
docx
25
Apuntes - mapa-3.pdf
31
Apuntes - Resumen-lecturas-curriculo.pdf
22 páginas
27
Trabajos - Trabajo-grupal-2-Del-curriculum-a-la-propuesta-de-aula.docx
20
Apuntes - MAPA-2.pdf
32
Apuntes - Mapa-Mental.pdf
2 páginas
28
1
Apuntes - mapa-4.pdf
Trabajos - Trabajo-grupal-1-Las-finalidades-de-la-educacion-en-Espana.docx
13
Apuntes - Curriculo-Sociedad-y-Equipos-Docentes.pdf
23 páginas
30
Trabajos - mapa-conceptual-1-curriculum-sociedad-y-equipos-docentes.pdf
29
Trabajos - mapa-conceptual-3-elementos-curriculares.pdf
Trabajos - mapa-conceptual-2-concepciones-curriculares.pdf
21
Apuntes - Bloque-3.pdf
22
Trabajos - Actividad-individual-evaluable-3.docx
Apuntes - trabajo-individual.pdf
0 páginas
34
Apuntes - BLOQUE-1-curriculo.pdf
6 páginas
10
Exámenes - Que-he-aprendido-en-la-asignatura-Curriculo-Sociedad-y-Equipos-Docentes.pdf
3 páginas
14
Información
Mapa conceptual currículum sociedad y equipos docentes