Derecho Cooperativo

chevron_left
chevron_right
Todo
Apuntes
Trabajos
chevron_left
chevron_right
Anónimo

@Anónimo

Treball complert dels Estatuts

8 páginas
Anónimo

@Anónimo

apuntes

-

Apunts treballats

Apunts amb el més important per l'examen i amb anotacions de la professora

Modul-1-Apunts-treballats.pdf
Modul-2-Apunts-treballats.pdf
Modul-3-Apunts-treballats.pdf
Modul-4-Apunts-treballats.pdf
Modul-5-Apunts-treballats.pdf

He publicado nuevos trabajos de 10º Derecho Cooperativo: FUENTES-DEL-DERECHO-COOPERATIVO-Y-SOLIDARIO.pdf

12 páginas

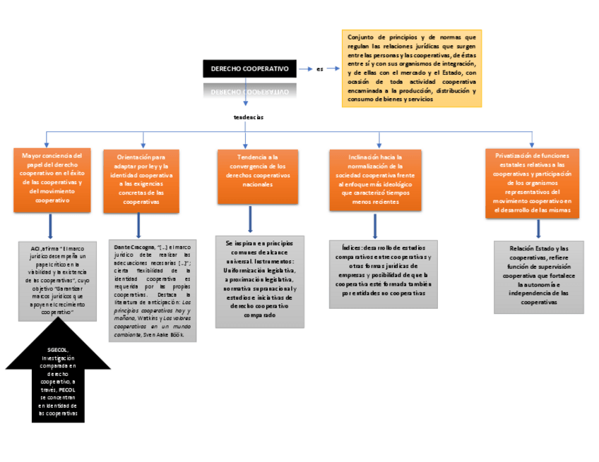
He publicado nuevos apuntes de 10º Derecho Cooperativo: Mapa-conceptual-y-apuntes-de-Derecho-Cooperativo.pdf

4 páginas
¡Estás al día!

¡Estás al día!

Has visto todos los archivos