hoja-12-Sobreseimientocuestiones-previas-PAD.pdf

Anónimo

ACTIVIDAD RECURSOS NURIA TORRES

12 archivos·

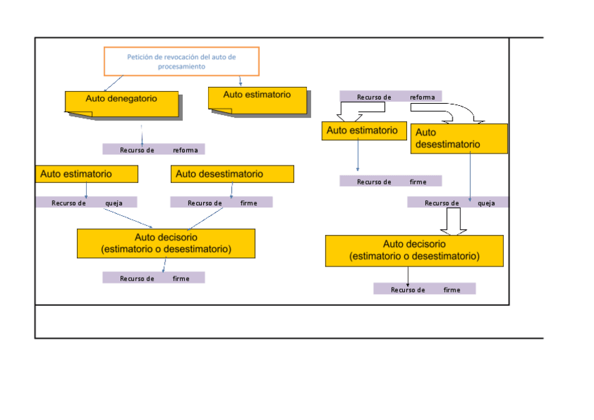
hoja-3-Peticion-de-revocacion-del-procesamiento-POD.pdf

2 páginas

hoja-12-Sobreseimientocuestiones-previas-PAD.pdf

4 páginas

hoja-11-Sobreseimientoalternativa-juicio-oral-PAD.pdf

2 páginas

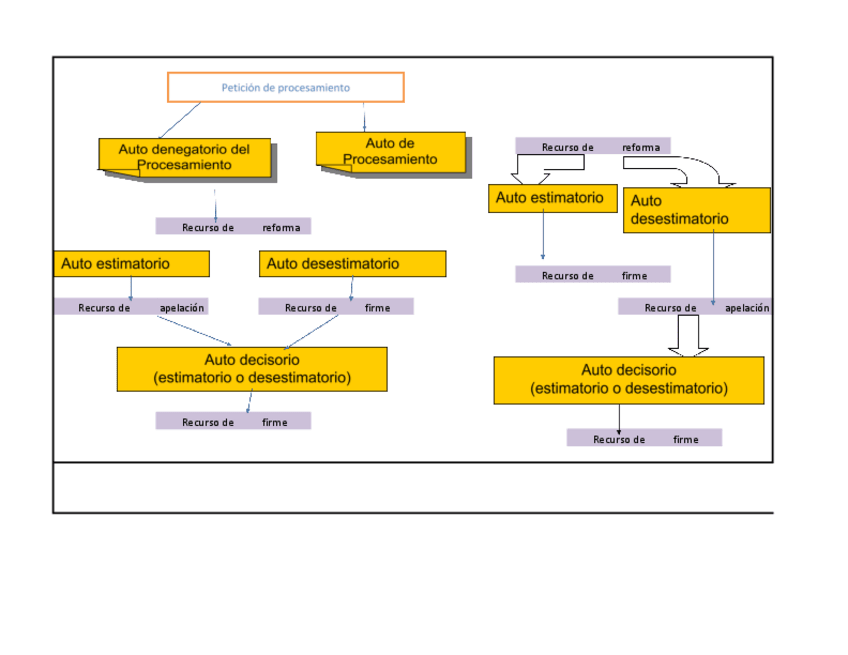
hoja-2-Peticion-del-procesamiento-POD.pdf

3 páginas

hoja-6-Peticion-del-inculpacion-PAD.pdf

2 páginas

hoja-7-Peticion-de-revocacion-de-la-inculpacion-PAD.pdf

3 páginas

HOJA-1-Auto-de-procesamiento-acordado-de-oficio-POD.pdf

2 páginas

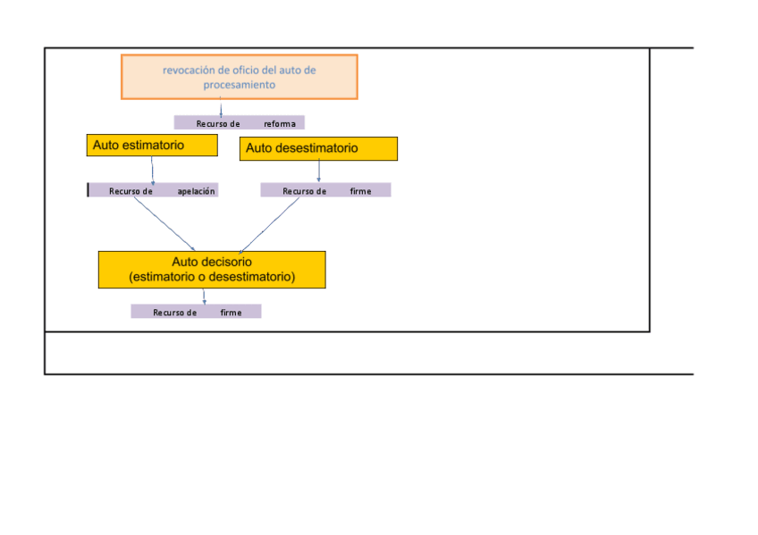
hoja-4-Revocacion-de-oficio-del-procesamiento-POD.pdf

2 páginas

hoja-10-Sobreseimiento-cuestiones-previas-POD.pdf

2 páginas

hoja-5-Auto-de-inculpacion-acordado-de-oficio-PAD.pdf

3 páginas

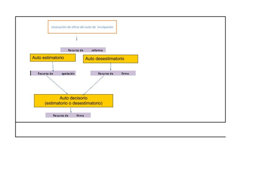
hoja-8-Revocacion-de-oficio-de-la-inculpacion-PAD.pdf

2 páginas

hoja-9-Sobreseimiento-alternativa-juicio-oral-POD.pdf

2 páginas

content_copy

Archivos recomendados