ElsaKira2
Procedimiento penal judicial
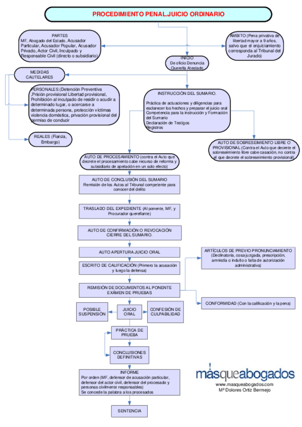
ESQUEMA PROCEDIMIENTO_PENALJUICIO_ORDINARIO.pdf
1 página
Prácticas - Casos Prácticos corregidos.pdf
pdf
19 páginas
343
1
Prácticas - RECOPILACION CASOS PRACTICOS PROCESAL II (1).pdf
190 páginas
181
0
Apuntes - PROCESAL-PENAL-II-APUNTES.docx
docx
59
Apuntes - Procesal II Actualizados 260 paginas.pdf
262 páginas
104
2
Prácticas - RECOPILACION CASOS EXAMEN 2010 2014.pdf
10 páginas
69
Prácticas - CASO 44.pdf
4 páginas
70
Apuntes - ESQUEMA PROCEDIMIENTO_PENALJUICIO_ORDINARIO.pdf
65
Prácticas - CASO NÚM.pdf
2 páginas
58
Prácticas - Caso 67.pdf
56
Apuntes - PROCESAL PENAL II 2016 ADELUR.pdf
313 páginas
53
Prácticas - CASO 74.pdf
52
Prácticas - CASO 89.pdf
Ejercicios - 2.pdf
88
Prácticas - CASO PRISIÓN PROVISIONAL.pdf
51
46
44
Apuntes - PROCESAL-II-RESUMEN-MANUAL.pdf
90 páginas
49
Apuntes - CASOS PROCESAL PENAL -1.doc
doc
10
Apuntes - TUTORIA-12-TEMAS-30-a-33.pdf
52 páginas
30
Apuntes - HOTs-casos-procesal-penal-2023-24.pdf
60 páginas
27
3