Demanda.pdf

paulavilaar

Esquemas y apuntes

9 archivos·

Actos-procesales.pdf

1 página

Competencias-funcionales.pdf

1 página

Demanda.pdf

1 página

desarrollo-algunos-esquemas-def-1.pdf

3 páginas

Juicio-Oral.pdf

1 página

Litisconsorcio.pdf

1 página

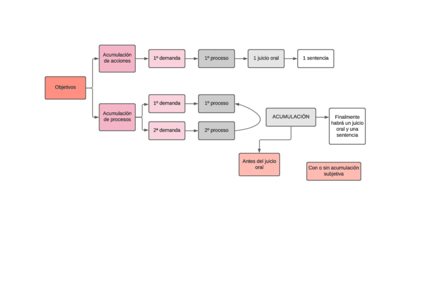
Objetivos.pdf

1 página

Partes-procesales.pdf

1 página

Preguntas-desarrollo-def-2.pdf

12 páginas

content_copy

Archivos recomendados