Portada
Asignatura
Doble Grado en Psicología y Criminología (UPCO)
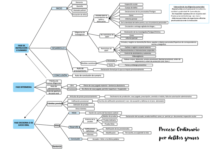
Derecho Procesal Penal
Fecha de subida
07 jun 2021
Categoría
apuntes
Etiquetas
Apuntes - TODOS.pdf
pdf
69 páginas
13
0
Apuntes - Esquema-tema-4.pdf
1 página
9
Apuntes - Tema-0-Introductorio-PPenal-Crimi.pdf
6 páginas
3
Apuntes - Tema-1-DPPenal-Crimi.pdf
15 páginas
2
Apuntes - Tema-4-y-5-DPPenal-Crimi.pdf
30 páginas
Apuntes - Tema-3-DPPenal-Crimi.pdf
4 páginas
1
Apuntes - Tema-6-DPPenal-Crimi.pdf
3 páginas
Apuntes - Tema-2-DPPenal-Crimi.pdf
11 páginas