Portada
Asignatura
Grado en Maestro/a de Educación Infantil (UNIRIOJA)
Didáctica de las Ciencias Experimentales
Fecha de subida
10 oct 2024
Categoría
apuntes
Etiquetas
Apuntes - Teoría.pdf
pdf
45 páginas
15
0
Apuntes - Todos-los-temas-y-glosarios.pdf
82 páginas
1
Apuntes - 2.-Extraccion-de-ADN.pdf
12 páginas
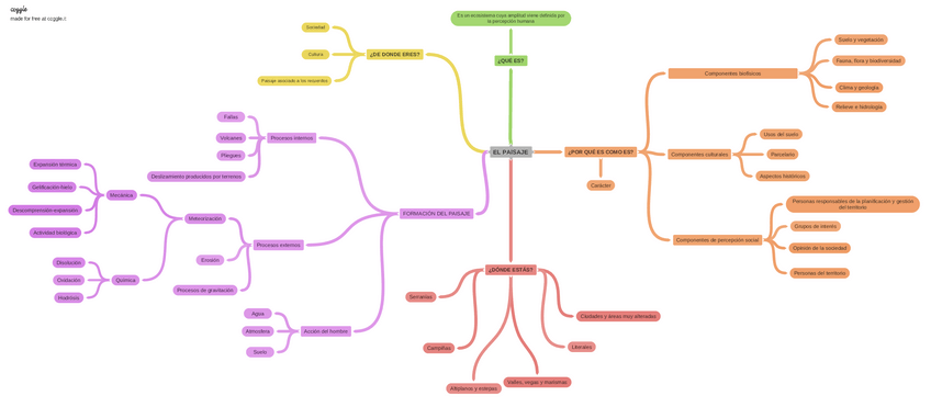
Apuntes - Mapa-Conceptual.-El-paisaje-Grupo-3.pdf
1 página
Apuntes - Mapa-Conceptual.-Geologia-Grupo-3.pdf
Apuntes - 1.-Control-microbiologico-de-superficies.pdf
11 páginas
Apuntes - 3.-El-sistema-solar-1.pdf
7 páginas
Apuntes - 4.-Elaboracion-de-jabon-1.pdf
22 páginas
Apuntes - 5DETER1.PDF
6 páginas
Apuntes - 6.-Plantas1-3.pdf
10 páginas
Apuntes - 7.-Clasificacion-de-los-animales1.pdf
26 páginas
Apuntes - 8.-El-microscopio-optico.-Visualizacion-de-celulas-vegetales-y-animales1-1.pdf
17 páginas
Apuntes - 9.-Cuerpo-Humano-1.pdf
14 páginas
Apuntes - 10.-Rocas-3.pdf
33 páginas