Portada
Asignatura
Grado en Ingeniería en Sistemas Industriales (UFV)
Dirección de Proyectos
Fecha de subida
13 nov 2025
Categoría
ejercicios
Etiquetas
Apuntes - TeoriaParcial1.pdf
pdf
141 páginas
0
Apuntes - ResumenTeoriaParcial1.pdf
41 páginas
1
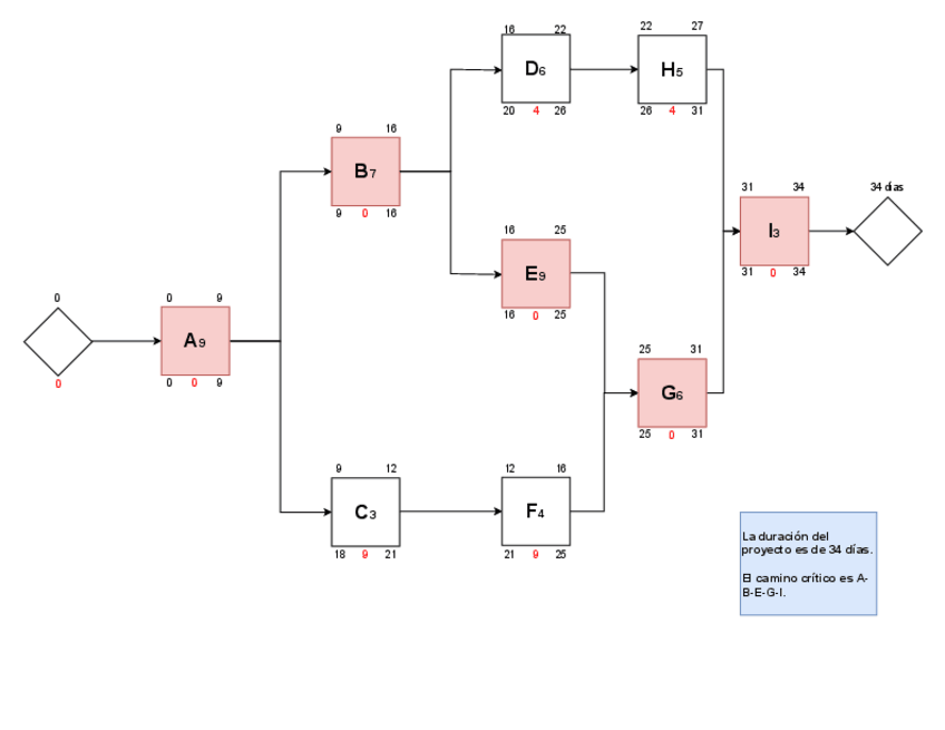
Ejercicios - Cronograma1DProyectos.drawio.pdf
1 página
Ejercicios - Cronograma2DProyectos.drawio.pdf
Ejercicios - Cronograma3DProyectos.drawio.pdf
Ejercicios - Cronograma4DProyectos.drawio.pdf
Ejercicios - Cronograma5DProyectos.drawio.pdf