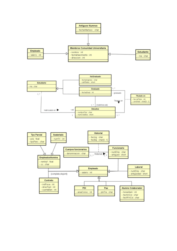
SolucionUniversidad.pdf

blacksize

Ejercicios

12 archivos·

BibliotecaAdaproblema.pdf

2 páginas

despliegueejercicios.pdf

3 páginas

Ejercicio-Centro-de-Asistencia-Social.pdf

1 página

Ejercicio-HospitalAutobuses.pdf

1 página

Ejercicio-Sistema-Nervioso.pdf

1 página

rpaenunciado.pdf

2 páginas

Solucion-ejercicios.pdf

3 páginas

SolucionUniversidad.pdf

2 páginas

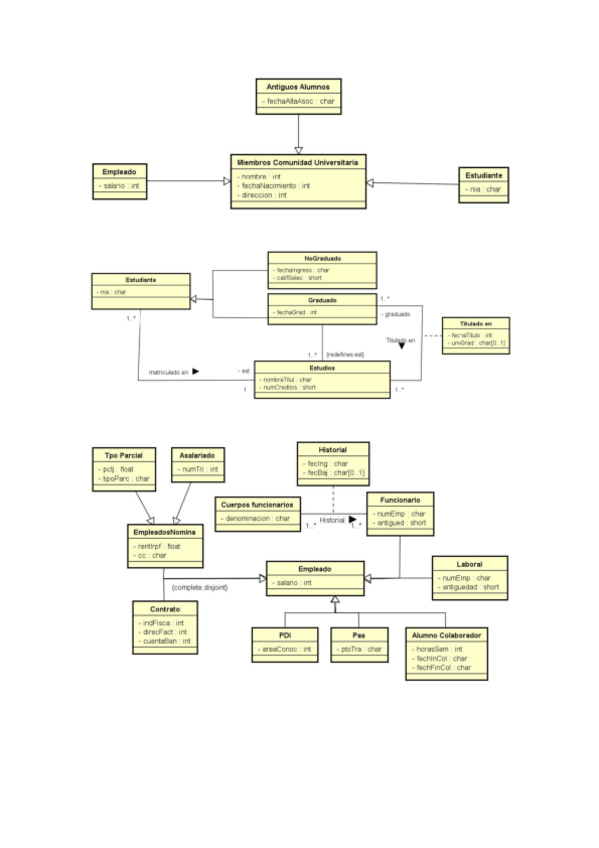
universidad.pdf

2 páginas

EjerciciosMODELADO.pdf

3 páginas

despliegue1.pdf

1 página

despliegue2.pdf

1 página

content_copy

Archivos recomendados