Portada
Asignatura
Grado en Ciencias de la Actividad Física y del Deporte (US)
Diseño y Programación del Ejercicio Físico para la Mejora de la Calidad de Vida
Fecha de subida
05 abr 2017
Categoría
apuntes
Información
Resúmenes de cada tema con cada artículo específico, y sus respectivos mapas conceptuales.
Etiquetas
Exámenes - EXAMEN-JUNIO-2015.pdf
pdf
6 páginas
263
0
Apuntes - TEMA-1.pdf
7 páginas
219
Exámenes - EXAMEN-JUNIO-2015-SIN-RESOLVER.pdf
5 páginas
196
1
Apuntes - TEMA-2.pdf
8 páginas
189
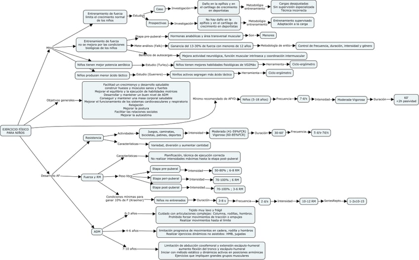
Apuntes - TMA-7-PROGRAMAS-DE-EJERCICIO-FISICO-SALUDABL-PARA-NINOS.pdf
183
Apuntes - TEMA-3.pdf
184
Apuntes - TEMA-4.pdf
10 páginas
175
Apuntes - TEMA-8.pdf
173
Apuntes - TEMA-5.pdf
163
Apuntes - TEMA-6.pdf
156
Apuntes - TEMA-9.pdf
9 páginas
149
Test - PREGUNTAS-TIPO-TEST-TEORIAT1-11.pdf
38 páginas
81
Apuntes - Diseño y programación del ejercicio físico para la mejora de la calidad de vida (Práctica)- Luis Carrasco Páez-páginas-eliminadas.pdf
20 páginas
122
Apuntes - Diseño y programación del ejercicio físico para la mejora de la calidad de vida (Práctica)- Luis Carrasco Páez.xlsx
xlsx
60
Test - PREGUNTAS-TIPO-TEST-ARTICULOS.pdf
34 páginas
72
2
Apuntes - TEMA-10.pdf
101
Apuntes - Articulo-temas-1-al-5.pdf
14 páginas
88
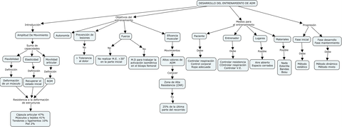
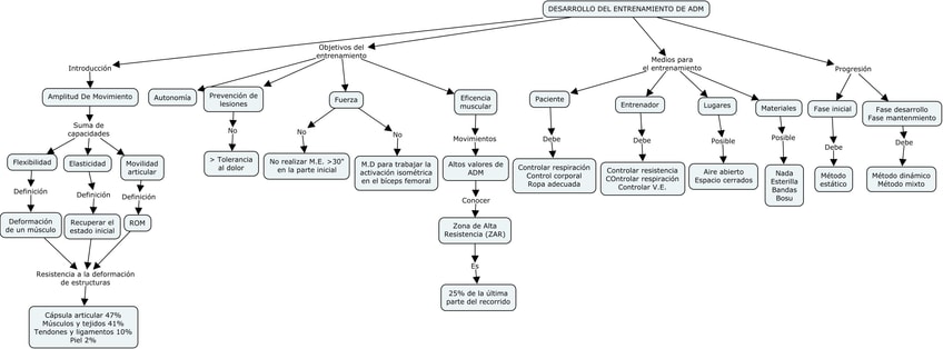
Apuntes - Tema 1 - Principios y directrices generales.....pdf
3 páginas
94
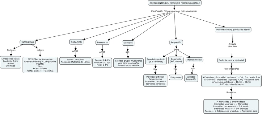
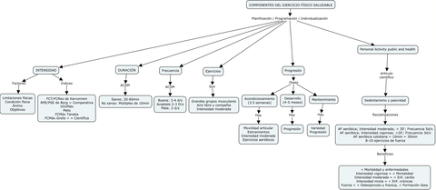
Apuntes - Tema 2 - Componentes del ejercicio físico saludable.pdf
2 páginas
Apuntes - TEMARIO-PARCIAL-1-2020-2021.pdf
Información
Resúmenes de cada tema con cada artículo específico, y sus respectivos mapas conceptuales.