Documentacion y Metodologia Cientifica

Todo
Apuntes
Ejercicios
Exámenes
Otros
Prácticas
Test
Trabajos
chevron_left
chevron_right

apuntes

-

Mapas conceptuales Metodologia

He publicado nuevos apuntes de 2º Documentacion y Metodologia Cientifica: Mapas conceptuales Metodologia

T1-Mind-Map.png

apuntes

-

Metodología

He publicado nuevos apuntes de 2º Documentacion y Metodologia Cientifica: Metodología

Tema-1.-Origen-dels-sistemes-alimentaris-moderns.pdf

apuntes

-

Mapas conceptuales 2º Cuatri

He publicado nuevos apuntes de 2º Documentacion y Metodologia Cientifica: Mapas conceptuales 2º Cuatri

T1-Ciclo-de-la-informacion-Mind-Map.png
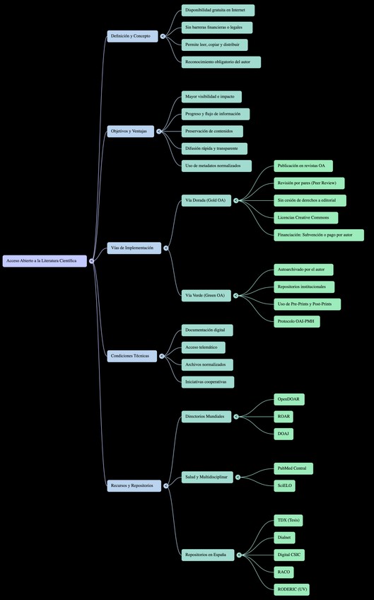
T7-Internet-i-literatura-cientifica-Mind-Map.png

He publicado nuevos examenes de 2º Documentacion y Metodologia Cientifica: CUESTIONARIO-TUTORIA-2-sin-respuestas.pdf

4 páginas

He publicado nuevos examenes de 2º Documentacion y Metodologia Cientifica: CUESTIONARIO-TUTORIA-2-con-respuestas.pdf

4 páginas

He publicado nuevos examenes de 2º Documentacion y Metodologia Cientifica: CUESTIONARIO-TUTORIA-1.pdf

13 páginas

He publicado nuevos examenes de 2º Documentacion y Metodologia Cientifica: Test-Completo-Documentacion-y-Metodologia.pdf

10 páginas

He publicado nuevos examenes de 2º Documentacion y Metodologia Cientifica: EJERCICIOS-ENSAYOS-CLINICOS.pdf

1 página

He publicado nuevos apuntes de 1º Documentacion y Metodologia Cientifica: Apuntes-DYM.pdf

70 páginas

He publicado nuevos practicas de 1º Documentacion y Metodologia Cientifica: Actividad-practica-2.pdf

5 páginas

apuntes

-

METODOLOGÍA

He publicado nuevos apuntes de 1º Documentacion y Metodologia Cientifica: METODOLOGÍA

TEMA-1-EN-CASTELLANO.pdf
TEMA-2-EN-CASTELLANO.pdf

apuntes

-

DOCUMENTACIÓN

Resumen temas de documentación

TEMA-1.pdf
TEMA-2.pdf
TEMA-3.pdf
TEMA-6-Y-7.pdf
Anónimo

@Anónimo

He publicado nuevos examenes de 2º Documentacion y Metodologia Cientifica: Preguntas-TEST-Documentacion-y-Metodologia.pdf

8 páginas
Anónimo

@Anónimo

He publicado nuevos examenes de 2º Documentacion y Metodologia Cientifica: Preguntas-Metodologia.pdf

3 páginas
Anónimo

@Anónimo

He publicado nuevos examenes de 2º Documentacion y Metodologia Cientifica: Preguntas-Documentacion.pdf

2 páginas
Anónimo

@Anónimo

He publicado nuevos apuntes de 2º Documentacion y Metodologia Cientifica: CONCEPTOS-EXAMEN-METODOLOGIA.pdf

14 páginas
Anónimo

@Anónimo

He publicado nuevos apuntes de 2º Documentacion y Metodologia Cientifica: CONCEPTOS-EXAMEN-DOCUMENTACION.pdf

6 páginas
Anónimo

@Anónimo

He publicado nuevos ejercicios de 2º Documentacion y Metodologia Cientifica: EJERCICIOS-ENSAYOS-CLINICOS-RESUELTOS.pdf

1 página

practicas

-

Cuestionarios prácticas

He publicado nuevos practicas de 1º Documentacion y Metodologia Cientifica: Cuestionarios prácticas

CUESTIONARIO-PRACTICA-1.pdf
CUESTIONARIO-PRACTICA-2.pdf
CUESTIONARIO-PRACTICA-3.pdf
CUESTIONARIO-PRACTICA-6.pdf
CUESTIONARIO-PRACTICA-7.pdf

ejercicios

-

Activitats

He publicado nuevos ejercicios de 1º Documentacion y Metodologia Cientifica: Activitats

Actividad-1-doc-y-met.pdf
Actividad-2-doc-y-met.pdf
Actividad-3-doc-y-met.pdf
Activitat-doc-y-met-4.pdf
activitat-6-doc-i-met.pdf
activitat-5-doc-y-met.pdf

apuntes

-

Metodología científica

He publicado nuevos apuntes de 2º Documentacion y Metodologia Cientifica: Metodología científica

TEMA-1.-METODOLOGIA-CIENTIFICA.pdf
TEMA-2.-METODOLOGIA-CIENTIFICA.pdf
TEMA-3.-METODOLOGIA-CIENTIFICA.pdf
TEMA-4.-METODOLOGIA-CIENTIFICA.pdf
TEMA-5.-METODOLOGIA-CIENTIFICA.pdf
TEMA-6.-METODOLOGIA-CIENTIFICA.pdf

apuntes

-

Documentación

He publicado nuevos apuntes de 2º Documentacion y Metodologia Cientifica: Documentación

DOCUMENTACION.pdf

He publicado nuevos apuntes de 2º Documentacion y Metodologia Cientifica: Apunts-documentacio-i-metodologia-cientifica.pdf

50 páginas

ejercicios

-

Actividades documentación

He publicado nuevos ejercicios de 1º Documentacion y Metodologia Cientifica: Actividades documentación

Actividad-practica-2.pdf
Actividad-practica-3.pdf
Actividad-Practica-4.pdf
Actividad-practica-5.pdf
Actividad-Practica-6.pdf
Actividad-practica-7.pdf

trabajos

-

FOROS

He publicado nuevos trabajos de 1º Documentacion y Metodologia Cientifica: FOROS

FORO-1.pdf
FORO-2.pdf
FORO-3.pdf
FORO-4.pdf
FORO-5.pdf
FORO-6.pdf

apuntes

-

Documentación y metodolgía

Apuntes completos de la asignatura

Metodologia-T1.pdf
Metodologia-T2.pdf
Metodologia-T3.pdf
Metodologia-T4.pdf
Metodologia-T5.pdf
Metodologia-T6.pdf

practicas

-

Actividades prácticas

Actividades prácticas completas

Actividad-practica-1.pdf
Actividad-practica-2.pdf
Actividad-practica-3.pdf
Actividad-practica-4.pdf
Actividad-practica-5.pdf
Actividad-practica-6.pdf

He publicado nuevos practicas de 1º Documentacion y Metodologia Cientifica: Practica-6.pdf

7 páginas

He publicado nuevos practicas de 1º Documentacion y Metodologia Cientifica: Practica-5.pdf

8 páginas

He publicado nuevos practicas de 1º Documentacion y Metodologia Cientifica: Practica-4.pdf

5 páginas

He publicado nuevos practicas de 1º Documentacion y Metodologia Cientifica: Actividad-practica-3.pdf

4 páginas

He publicado nuevos practicas de 1º Documentacion y Metodologia Cientifica: Actividad-practica-7.pdf

4 páginas

He publicado nuevos practicas de 1º Documentacion y Metodologia Cientifica: Actividad-practica-2.pdf

4 páginas

He publicado nuevos practicas de 1º Documentacion y Metodologia Cientifica: Actividad-practica-1.pdf

7 páginas

Terminología con definiciones (muy completo y corregido) ;)

8 páginas

Práctica 7 con muy buena nota ;)

4 páginas

Práctica 6 con muy buena nota ;)

8 páginas

Práctica 5 con muy buena nota ;)

12 páginas

Práctica 4 con muy buena nota ;)

4 páginas

Práctica 3 con muy buena nota ;)

4 páginas

Práctica 2 con muy buena nota ;)

5 páginas

Práctica 1 con muy buena nota ;)

7 páginas

He publicado nuevos trabajos de 2º Documentacion y Metodologia Cientifica: Seminario-No-Coordinado-2-Divulgacio-en-nutricio.pdf

5 páginas

He publicado nuevos trabajos de 2º Documentacion y Metodologia Cientifica: Seminario-No-Coordinado-1-Decisions-alimentaries.pdf

6 páginas

He publicado nuevos trabajos de 2º Documentacion y Metodologia Cientifica: Seminario-3.pdf

7 páginas

He publicado nuevos trabajos de 2º Documentacion y Metodologia Cientifica: Seminario-1-y-2.pdf

11 páginas

He publicado nuevos apuntes de 1º Documentacion y Metodologia Cientifica: Apunts-Documentacio-i-Metodologia-Cientifica-1-15.pdf

36 páginas

practicas

-

Prácticas

He publicado nuevos practicas de 1º Documentacion y Metodologia Cientifica: Prácticas

Actividad-practica-1-ejercicio-1.pdf
Actividad-practica-2.pdf
Actividad-practica-3-ejercicio.pdf
Practica-4.pdf

examenes

-

Preguntas tipo examen (teoría)

He publicado nuevos examenes de 1º Documentacion y Metodologia Cientifica: Preguntas tipo examen (teoría)

Preguntas-tipo-examen-Docu.pdf

practicas

-

Prácticas Documentación y Metodología Científica

He publicado nuevos practicas de 1º Documentacion y Metodologia Cientifica: Prácticas Documentación y Metodología Científica

Actividad-practica-1-Met-Doc-ACABADA.pdf
Actividad-practica-2-ACABADA.pdf
Actividad-practica-3-acabado.pdf

He publicado nuevos apuntes de 1º Documentacion y Metodologia Cientifica: Apuntes-Documentacion-y-Metodologia.pdf

21 páginas

He publicado nuevos apuntes de 1º Documentacion y Metodologia Cientifica: APUNTES-COMPLETOS-en-ingles-Doc-y-metodologia-cientifica.pdf

137 páginas

trabajos

-

Foros Documentación y Metodología Científica

He publicado nuevos trabajos de 1º Documentacion y Metodologia Cientifica: Foros Documentación y Metodología Científica

Foro-12-Doc-Met.pdf
Foro-11-Doc-Met.pdf
Foro-7-Doc-Met.pdf
Foro-6-Doc-Met.pdf
Foro-5-Doc-Met.pdf
Foro-2-Doc-Met.pdf

He publicado nuevos apuntes de 1º Documentacion y Metodologia Cientifica: UNIT-14.docx

word

MH

word

MH

word

He publicado nuevos apuntes de 1º Documentacion y Metodologia Cientifica: THE-SOCIAL-CONSTRUCTION-OF-ILLNESS.docx

word

He publicado nuevos apuntes de 1º Documentacion y Metodologia Cientifica: THE-CONSCIENCE-OF-SCIENCE.docx

word

MH

word

MH

word