
Grado en Nutrición Humana y Dietética (UV)
Burjassot
Asignaturas de Grado en Nutrición Humana y Dietética (UV)
Asignatura
arrow_downward2º
•
78 posts
4º
•
33 posts
4º
•
2 posts
2º
•
181 posts
1º
•
257 posts
1º
•
234 posts
2º
•
151 posts
4º
•
1 posts
2º
•
213 posts
2º
•
201 posts
3º
•
103 posts
3º
•
162 posts
2º
•
93 posts
3º
•
41 posts
1º
•
142 posts
4º
•
2 posts
4º
•
113 posts
1º
•
130 posts
1º
•
199 posts
1º
•
309 posts
3º
•
101 posts
4º
•
72 posts
4º
•
4 posts
4º
•
1 posts
3º
•
80 posts
1º
•
259 posts
4º
•
38 posts
4º
•
35 posts
4º
•
32 posts
4º
•
34 posts
2º
•
280 posts
3º
•
138 posts
2º
•
105 posts
3º
•
133 posts
4º
•
6 posts
1º
•
296 posts
2º
•
213 posts
1º
•
122 posts
1º
•
163 posts
3º
•
113 posts
3º
•
84 posts
3º
•
93 posts
Últimas publicaciones de Grado en Nutrición Humana y Dietética (UV)
apuntes
-
tablas resumen vitaminas
He publicado nuevos apuntes de 2º Química de los Alimentos: tablas resumen vitaminas
He publicado nuevos apuntes de 2º Química de los Alimentos: Estabilidad-vitaminas-tabla.pdf
apuntes
-
Resúmenes Química de los alimentos
He publicado nuevos apuntes de 2º Química de los Alimentos: Resúmenes Química de los alimentos
apuntes
-
Apuntes Fisiopatología 2025-2026
He publicado nuevos apuntes de 3º Fisiopatología: Apuntes Fisiopatología 2025-2026
He publicado nuevos apuntes de 4º Alimentación y Nutrición Deportiva: Apuntesdeportiva.pdf
He publicado nuevos apuntes de 4º Nutrición Comunitaria : nutriciocomunitaria.pdf
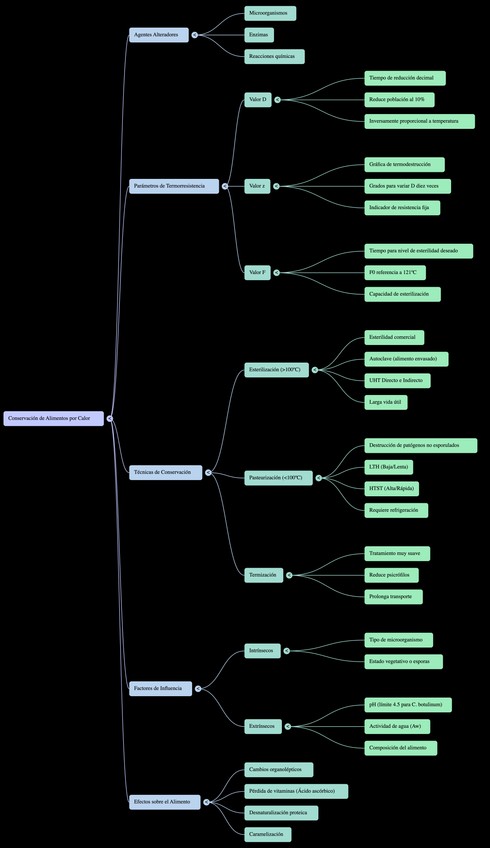
Resumen con el contenido importante que entra en el examen del PDF sobre la fritura
apuntes
-
apuntes primer cuatri
He publicado nuevos apuntes de 2º Nutrición: Nutrición: apuntes primer cuatri
apuntes
-
Temario
He publicado nuevos apuntes de 2º Bioquímica II: Temario
apuntes
-
Temario
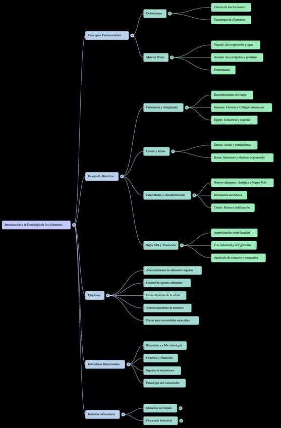
He publicado nuevos apuntes de 2º Bases de la tecnología de alimentos: Temario
He publicado nuevos apuntes de 2º Dietética: Dietética I: ACTIVIDAD-TEMA-10.pdf
He publicado nuevos apuntes de 2º Dietética: Dietética I: ACTIVIDAD-TEMA-10.2.pdf
He publicado nuevos apuntes de 2º Dietética: Dietética I: ACTIVIDAD-TEMA-7.pdf
He publicado nuevos apuntes de 2º Dietética: Dietética I: ACTIVIDAD-TEMA-8.pdf
He publicado nuevos apuntes de 2º Dietética: Dietética I: TEMA-13.-ANCIANOS.pdf
He publicado nuevos apuntes de 2º Dietética: Dietética I: TEMA-12.-CLIMATERIO.pdf
He publicado nuevos apuntes de 2º Dietética: Dietética I: TEMA-11.-ALIMENTACION-ADOLESCENTE.pdf
He publicado nuevos apuntes de 2º Dietética: Dietética I: TEMA-10.-ALIMENTACION-PREESCOLAR.pdf
He publicado nuevos apuntes de 2º Dietética: Dietética I: TEMA-9.-ALIMENTACION-DEL-LACTANTE.pdf
He publicado nuevos apuntes de 2º Dietética: Dietética I: TEMA-7.-EMBARAZO.pdf
He publicado nuevos apuntes de 2º Dietética: Dietética I: TEMA-8.-LACTANCIA.pdf
He publicado nuevos apuntes de 2º Dietética: Dietética I: TEMA-6.-ALIMENTACION-EQUILIBRADA.pdf
He publicado nuevos apuntes de 2º Dietética: Dietética I: TEMA-5.-OBJETIVOS-NUTRICIONALES.pdf
He publicado nuevos apuntes de 2º Dietética: Dietética I: TEMA-3.-COMPORTAMIENTO-ALIMENTARIO-Y-MODELO.pdf
He publicado nuevos apuntes de 2º Dietética: Dietética I: TEMA-2-DIETA-Y-SALUD.pdf
He publicado nuevos apuntes de 2º Dietética: Dietética I: TEMA-1-INTRODUCCION.pdf
He publicado nuevos apuntes de 1º Microbiologia Alimentaria: TEMA-16.-BACILOS-GRAMNEGATIVOS-NO-EXIGENTES.pdf
He publicado nuevos apuntes de 1º Microbiologia Alimentaria: tema-16.-P2.-BACILOS-GRAMNEGATIVOS-NO-EXIGENTES.pdf
He publicado nuevos apuntes de 1º Microbiologia Alimentaria: TEMA-15-BACILOS-GRAMPOSITIVOS-FORMADORES-DE-ESPORAS-P1.pdf
He publicado nuevos apuntes de 1º Microbiologia Alimentaria: TEMA-15.-P2.-BACILOS-GRAMPOSITIVOS-FORMADORES-DE-ESPORAS-P1.pdf
He publicado nuevos apuntes de 1º Microbiologia Alimentaria: TEMA-14.-ENFERMEDADES-TRANSMITIDAS-POR-ALIMENTOS.pdf
He publicado nuevos apuntes de 1º Microbiologia Alimentaria: TEMA-13.-VIRUS-Y-VIRIOLOGIA.pdf
He publicado nuevos apuntes de 1º Microbiologia Alimentaria: TEMA-13.-PARTE-2.pdf
He publicado nuevos apuntes de 1º Microbiologia Alimentaria: TEMA-11-FUNDAMENTOS-DE-INMUNOLOGIA.pdf
He publicado nuevos apuntes de 1º Microbiologia Alimentaria: TEMA-10.-MECANISMOS-DE-PATOGENICIDAD-BACTERIANA.pdf
He publicado nuevos apuntes de 1º Microbiologia Alimentaria: TEMA-9.-MICROBIOTA.pdf
He publicado nuevos apuntes de 1º Microbiologia Alimentaria: TEMA-8-CONTROL-CRECIMIENTO-BACTERIANO.pdf
He publicado nuevos apuntes de 1º Microbiologia Alimentaria: TEMA-7-METABOLISMO-MICROBIANO.pdf
He publicado nuevos apuntes de 1º Microbiologia Alimentaria: TEMA-6.-GENETICA-BACTERIANA.pdf
He publicado nuevos apuntes de 1º Microbiologia Alimentaria: TEMA-5.-CRECIMIENTO-MICROBIANO..pdf
He publicado nuevos apuntes de 1º Microbiologia Alimentaria: TEMA-4-NUTRICION-Y-METABOLISMO.pdf
He publicado nuevos apuntes de 1º Microbiologia Alimentaria: TEMA-3.-LA-CELULA-PROCARIOTA.pdf
He publicado nuevos apuntes de 1º Microbiologia Alimentaria: TEMA-2.-INTRODUCCION.pdf
He publicado nuevos apuntes de 1º Microbiologia Alimentaria: TEMA-1.-INTRODUCCION.pdf
He publicado nuevos apuntes de 1º Microbiologia Alimentaria: T18-P2.-METODOS-GENERALES-DE-ANALISIS-MICROBIOLOGICO-DE-LOS-ALIMENTOS.pdf
He publicado nuevos apuntes de 1º Microbiologia Alimentaria: t18-P1.-METODOS-GENERALES-DE-ANALISIS-MICROBIOLOGICO-DE-LOS-ALIMENTOS.pdf
He publicado nuevos apuntes de 1º Bioquímica I: TEMA.-4.-AISLAMIENTO-PURIFICACION-Y-CARACTERIZACION-DE-PROTEINAS.pdf
He publicado nuevos apuntes de 1º Bioquímica I: TEMA-BIOQ.-ENZIMAS.pdf
He publicado nuevos apuntes de 1º Bioquímica I: TEMA-17.TRANSPORTE-ELECTRONICO.pdf
He publicado nuevos apuntes de 1º Bioquímica I: TEMA-16.-CICLO-DE-KREBS..pdf
He publicado nuevos apuntes de 1º Bioquímica I: TEMA-15.-DESTINOS-METABOLICOS-DEL-PIRUVATO.pdf
He publicado nuevos apuntes de 1º Bioquímica I: TEMA-14.-GLUCOLISIS.pdf
He publicado nuevos apuntes de 1º Bioquímica I: TEMA-13.-REGULACION-HORMONAL.pdf
He publicado nuevos apuntes de 1º Bioquímica I: TEMA-12.-ORGANIZACION-Y-CONTROL-DE-LAS-VIAS-METABOLICAS.pdf
He publicado nuevos apuntes de 1º Bioquímica I: TEMA-11.-INTRODUCCION-AL-METABOLISMO.pdf