Portada
Asignatura
Grado en Prevención y Seguridad Integral (UAB)
Dret de la Seguretat
Fecha de subida
12 ago 2024
Categoría
apuntes
Etiquetas
Apuntes - Derecho-de-la-Seguridad.pdf
pdf
19 páginas
43
2
Apuntes - DERECHO-ADM.docx
docx
50
1
Apuntes - Dret-de-la-seguretat-temes-1-2-i-3.pdf
15 páginas
41
6
Apuntes - Dret-de-la-seguretat-temes-45-i-6.pdf
7 páginas
39
Exámenes - Resumen-examenSEGURIDAD.pdf
5 páginas
28
Ejercicios - ejercicios-tema-1-y-2.pdf
3 páginas
Apuntes - TEMA-1vocabulario.pdf
23
3
Ejercicios - EJERCICIOS-TEMA-4-5-Y-6.pdf
25
26
0
Apuntes - DERECHO-ADM-T6-.docx
22
Apuntes - DERECHO-DE-LA-SEGURIDAD-examen.docx
24
Apuntes - Apuntes-derecho-tema-1.docx
15
Apuntes - Apuntes-Derecho-tema-2.docx
Apuntes - correccion-practica-1-y-4.pdf
2 páginas
16
18
Apuntes - Esquema-3-poderes-Dret-Seguretat.docx
9
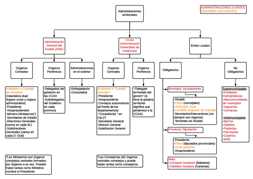
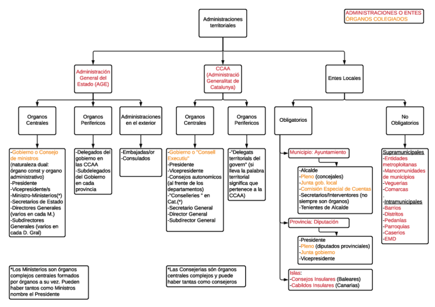
Apuntes - ADMINISTRACIONES-TERRITORIALES.pdf
1 página
Apuntes - Tema-5-y-6-parte-2.pdf
Prácticas - procedimiento-sancionador-esquema.pdf