AleeRamirez
Sirve para la asignatura de FAG
Plantilla-aprovisionamiento.pdf
2 páginas
Apuntes - Preguntas-teoricas-UD1.pdf
pdf
6 páginas
3
0
Apuntes - Preguntas-teoricas-UD3.pdf
1
Apuntes - Preguntas-teoricas-UD6.pdf
5 páginas
Apuntes - Preguntas-teoricas-UD4.pdf
Apuntes - Preguntas-teoricas-UD2.pdf
4 páginas
2
Apuntes - Preguntas-teoricas-UD5.pdf
Apuntes - Anexos-UD3.pdf
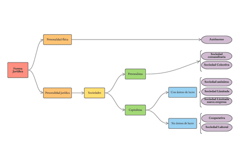
Apuntes - Diagrama-tipos-de-empresas.pdf
1 página
Apuntes - Anexos-UD6.pdf
Apuntes - Preguntas-teoricas-UD7.pdf
Apuntes - Plantilla-Balance.pdf
4
Apuntes - Plantilla-aprovisionamiento.pdf
Apuntes - TEMA-7-Resumen.pdf
Apuntes - TEMA-5-Resumen.pdf
Apuntes - Tema 1 - Resumen.pdf
10 páginas