Todo
Apuntes
Exámenes
Prácticas
publication
Test
chevron_left
chevron_right

apuntes

-

Economía del trabajo

He publicado nuevos apuntes de 2º Economía del Trabajo: Economía del trabajo

Tema-8-ECOT.docx
Tema-6-ECOT.docx
Tema-4-ECOT.docx
Tema-3-ECOT.docx
Tema-2-ECOT.docx
Tema-1-ECOT.docx

apuntes

-

TemarioCompletoResumido

He publicado nuevos apuntes de 2º Economía del Trabajo: TemarioCompletoResumido

Tema10-Ecoo.pdf
Tema9-Ecoo.pdf
Tema8-Ecoo.pdf
Tema7-Eco.pdf
Tema6-Ecoo.pdf
Tema5-Ecoo.pdf

He publicado nuevos apuntes de 2º Economía del Trabajo: Apuntes-Economia-del-Trabajo.pdf

1 página

He publicado nuevos apuntes de 2º Economía del Trabajo: APUNTES-DE-CLASE.pdf

3 páginas

He publicado nuevos practicas de 2º Economía del Trabajo: PRACTICA-TEMA-3-ECONOMIA-DEL-TRABAJO.pdf

2 páginas

He publicado nuevos practicas de 2º Economía del Trabajo: Practica-3-economia.pdf

2 páginas

He publicado nuevos practicas de 2º Economía del Trabajo: Economia-del-trabajo.pdf

2 páginas

He publicado nuevos practicas de 2º Economía del Trabajo: PRACTICA-1..pdf

3 páginas

He publicado nuevos apuntes de 2º Economía del Trabajo: TEMA-7-ESQUEMA ECONOMIA DEL TRABAJO.pdf

4 páginas

He publicado nuevos test de 2º Economía del Trabajo: REPASO-TIPO-TEST-ECONOMIA-DEL-TRABAJO.pdf

4 páginas

He publicado nuevos test de 2º Economía del Trabajo: Preguntas-examen-economia-del-trabajo.pdf

2 páginas
Anónimo

@Anónimo

He publicado nuevos examenes de 2º Economía del Trabajo: Examen-Economia-del-Trabajo-20222023.pdf

6 páginas

He publicado nuevos examenes de 2º Economía del Trabajo: Examen.pdf

4 páginas

practicas

-

Prácticas evaluables EDT

He publicado nuevos practicas de 2º Economía del Trabajo: Prácticas evaluables EDT

PRACTICA-1-EDT.pdf
PRACTICA-2-EDT.pdf
PRACTICA-3-EDT.pdf
PRACTICA-4-EDT.pdf
PRACTICA-5-EDT.pdf

He publicado nuevos examenes de 2º Economía del Trabajo: Test-examen-economia.pdf

38 páginas

apuntes

-

Temas Economía (Subrayados)

He publicado nuevos apuntes de 2º Economía del Trabajo: Temas Economía (Subrayados)

Tema-1-EDT-subrayado.pdf
Tema-2-EDT-subrayado.pdf
Tema-3-EDT-Subrayado.pdf
Tema-4-EDT-Subrayado.pdf
Tema-5-EDT-subrayado.pdf
Tema-6-EDT-subrayado.pdf

examenes

-

ECONOMÍA DEL TRABAJO

He publicado nuevos examenes de 2º Economía del Trabajo: ECONOMÍA DEL TRABAJO

TEMA-4.pdf
TEMA-2-ECONOMIA.pdf
TEMA-3.pdf
TEMA-6.pdf
TEMA-5-ECONOMIA.pdf
TEMA-1-ECONOMIA.pdf

He publicado nuevos apuntes de 2º Economía del Trabajo: TEMARIO-ECONOMIA.pdf

37 páginas
Anónimo

@Anónimo

He publicado nuevos practicas de 2º Economía del Trabajo: PRACTICA-2-ECONOMIA-DEL-TRABAJO.pdf

3 páginas
Anónimo

@Anónimo

He publicado nuevos practicas de 2º Economía del Trabajo: PRACTICA-ECONOMIA-DEL-TRABAJO-3.pdf

3 páginas
Anónimo

@Anónimo

He publicado nuevos apuntes de 2º Economía del Trabajo: Test-economia.pdf

19 páginas

apuntes

-

CUESTIONARIOS Y PRÁCTICAS

He publicado nuevos apuntes de 2º Economía del Trabajo: CUESTIONARIOS Y PRÁCTICAS

PRACTICA-2.pdf
PRACTICA-3.pdf
CUESTIONARIO-TEMA-7.pdf
CUESTIONARIO-TEMA-10.pdf
PRACTICA-5.pdf
CUESTIONARIO-TEMA-9.pdf

apuntes

-

Prácticas Economía del Trabajo

He publicado nuevos apuntes de 2º Economía del Trabajo: Prácticas Economía del Trabajo

P.pdf
Practica-Economia-7-mayo.pdf
p3-ECO-Cristina-Bernal-Callealta.pdf

He publicado nuevos apuntes de 2º Economía del Trabajo: Economia-del-Trabajo.pdf

29 páginas

apuntes

-

PRÁCTICAS + CUESTIONARIOS

He publicado nuevos apuntes de 2º Economía del Trabajo: PRÁCTICAS + CUESTIONARIOS

PRACTICA-2.pdf
PRACTICA-1.pdf
PRACTICA-3.pdf
PRACTICA-4.pdf
PRACTICA-5.pdf
CUESTIONARIO-TEMA-7.pdf
Anónimo

@Anónimo

He publicado nuevos apuntes de 2º Economía del Trabajo: Practica-4-economia-del-trabajo.pdf

2 páginas

He publicado nuevos apuntes de 2º Economía del Trabajo: el-test-del-10.pdf

11 páginas

He publicado nuevos apuntes de 2º Economía del Trabajo: examen-economia-del-trabajo.pdf

10 páginas

He publicado nuevos apuntes de 2º Economía del Trabajo: Economia-del-trabajo.pdf

16 páginas

TEMAS COMPLETOS DESARROLLADOS

Hola!! Subidos los temas de economía del trabajo desarrollados!!

apuntes

-

TEMAS COMPLETOS DESARROLLADOS

Son los que entran en el examen, del tema 7 al 10 se evalúa con los cuestionarios

TEMA-1-ECONOMIA.pdf
TEMA-5-ECONOMIA.pdf
TEMA-4.pdf
TEMA-2-ECONOMIA.pdf
TEMA-3.pdf
TEMA-6.pdf

apuntes

-

TODO EL TEMARIO

He publicado nuevos apuntes de 2º Economía del Trabajo: TODO EL TEMARIO

TEMA-2.pdf
TEMA-3.pdf
TEMA-1.pdf
TEMA-4.pdf
TEMA-5.pdf
TEMA-5.pdf

apuntes

-

PRÁCTICAS + CUESTIONARIOS

He publicado nuevos apuntes de 2º Economía del Trabajo: PRÁCTICAS + CUESTIONARIOS

Tema-7.pdf
Practica-5.pdf
Tema-8.pdf
Practica-2.pdf
Practica-3.pdf
Practica-4.pdf

apuntes

-

Economía del trabajo

He publicado nuevos apuntes de 2º Economía del Trabajo: Economía del trabajo

Temario-Economia.pdf

He publicado nuevos apuntes de 2º Economía del Trabajo: Examenes-test-economia.pdf

17 páginas

apuntes

-

Economía del Trabajo

He publicado nuevos apuntes de 2º Economía del Trabajo: Economía del Trabajo

TEMA2.pdf
TEMA3.pdf
TEMA6.pdf
TEMA1.pdf
TEMA1.pdf
TEMA4.pdf

apuntes

-

PRACTICAS Y CUESTIONARIOS

He publicado nuevos apuntes de 2º Economía del Trabajo: PRACTICAS Y CUESTIONARIOS

PRACTICA-1.pdf
PRACTICA-3.pdf
PRACTICA-3.pdf
Practica-4.pdf
Nueva-practica-Tema-2.pdf
CUESTIONARIO-TEMA-8-Isabel-Maria-Trivino.pdf

He publicado nuevos apuntes de 2º Economía del Trabajo: libro.pdf

100 páginas

He publicado nuevos apuntes de 2º Economía del Trabajo: Word.pdf

2 páginas

He publicado nuevos apuntes de 2º Economía del Trabajo: EXAMEN-JUNIO-2018.docx

word

He publicado nuevos apuntes de 2º Economía del Trabajo: test-economia-del-trabajo.pdf

8 páginas

He publicado nuevos apuntes de 2º Economía del Trabajo: NuevoDocumento-2019-11-30-00.pdf

2 páginas

He publicado nuevos apuntes de 2º Economía del Trabajo: NuevoDocumento-2019-11-30-00.pdf

1 página
Anónimo

@Anónimo

He publicado nuevos apuntes de 2º Economía del Trabajo: RESUMEN-ECONOMIA-DEL-TRABAJO.odt

word

He publicado nuevos apuntes de 2º Economía del Trabajo: Fundamentos-Economia-Trabajo-II.pdf

127 páginas

apuntes

-

temario completo para examen

He publicado nuevos apuntes de 2º Economía del Trabajo: temario completo para examen

TEMA-1-economia-trabajo.pdf
TEMA-2-economia-trabajo.pdf
TEMA-3-economia-trabajo.pdf
TEMA-4-economia-trabajo.pdf
TEMA-6-economia-trabajo.pdf
TEMA-7-economia-trabajo.pdf

He publicado nuevos apuntes de 2º Economía del Trabajo: EJERCICIO 1.pdf

1 página

apuntes

-

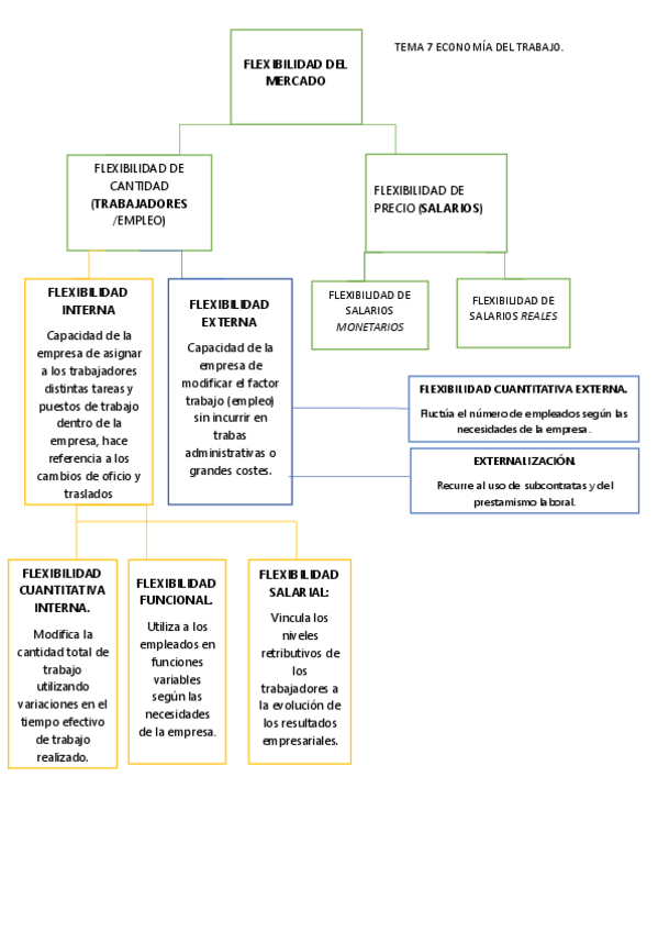
Esquema de las cosas más importantes

He publicado nuevos apuntes de 2º Economía del Trabajo: Esquema de las cosas más importantes

15488542776852148981229956326483.jpg
1548854234490939393628215108784.jpg

examenes

-

examenes

He publicado nuevos examenes de 2º Economía del Trabajo: examenes

PREGUNTAS ECONOMÍA.docx
EXAMEN ECON.TRABAJO.pdf
test econ.pdf

apuntes

-

Apuntes economía del trabajo

He publicado nuevos apuntes de 2º Economía del Trabajo: Apuntes economía del trabajo

TEMA 5 - ECONOMÍA DEL TRABAJO.pdf
TEMA 1 - ECONOMÍA DEL TRABAJO.pdf
RESUMEN TEMA 7 - ECONOMIA DEL TRABAJO.pdf
TEMA 6 - ECONOMÍA DEL TRABAJO.pdf

apuntes

-

Apuntes economía del trabajo

He publicado nuevos apuntes de 2º Economía del Trabajo: Apuntes economía del trabajo

Tema 1.Deficiones básicas de los mercados laborales..docx
Tema 2.Componentes de los mercados laborales.docx
Tema 3.La oferta en el mercado de trabajo.docx
Tema 4.La demanda de trabajo.docx

He publicado nuevos examenes de 2º Economía del Trabajo: EXAMEN ECONOMIA (2).docx

word

He publicado nuevos examenes de 2º Economía del Trabajo: PREGUNTAS ECONOMÍA.docx

word
Anónimo

@Anónimo

He publicado nuevos apuntes de 2º Economía del Trabajo: Tema 5Economia Resumen.pdf

6 páginas
Anónimo

@Anónimo

He publicado nuevos apuntes de 2º Economía del Trabajo: Tema 2 Economia Resumen.pdf

10 páginas
Anónimo

@Anónimo

He publicado nuevos apuntes de 2º Economía del Trabajo: Tema 7Economia Resumen.pdf

6 páginas
Anónimo

@Anónimo

He publicado nuevos apuntes de 2º Economía del Trabajo: Tema 1 Economia Resumen.pdf

6 páginas
Anónimo

@Anónimo

He publicado nuevos apuntes de 2º Economía del Trabajo: Tema 3 Economia Resumen.pdf

6 páginas
Anónimo

@Anónimo

He publicado nuevos apuntes de 2º Economía del Trabajo: Tema 4 Economia Resumen.pdf

6 páginas
Anónimo

@Anónimo

He publicado nuevos apuntes de 2º Economía del Trabajo: Tema 9Economia Resumen.pdf

1 página