Portada
Asignatura
Grado en Pedagogía (UM)
Educación, Género, Ciudadanía y Derechos Humanos
Fecha de subida
12 jul 2021
Categoría
examenes
Información
Son esquemas de las preguntas que da el profesor para el examen. Algunos los tendreis que completar los con definiciones y otras anotaciones
Etiquetas
Apuntes - APUNTES-CIUDADANIA.pdf
pdf
19 páginas
61
1
Apuntes - Temario-Ciudadania.pdf
14 páginas
51
3
Exámenes - Examen Educación Enero 2024.pdf
2 páginas
42
0
Exámenes - PREGUNTAS-EXAMEN.pdf
3 páginas
31
Prácticas - PRACTICA-1.-Mar-menor.pdf
6 páginas
23
Exámenes - Educación para la ciudadanía en la LOMCE.pdf
21
Apuntes - BLOQUE-I..pdf
16 páginas
27
Prácticas - PRACTICA-2-y-3.-Proyecto-socioeducativo.pdf
7 páginas
24
Apuntes - BQ-1-ciudadania.pdf
19
Apuntes - Video-Aporofobia-el-miedo-a-las-personas-pobres-or-Adela-Cortina-or-TEDxUPValencia.pdf
14
Exámenes - TEORIA-de-la-democracia-20216495315.pdf
17
Apuntes - TEMAS-BLOQUES-1-Y-2-CIUDADANIA.pdf
27 páginas
29
2
Exámenes - Preguntas-Ciudadania-resueltas-examen-oficial.pdf
39 páginas
25
Trabajos - PRACTICA-4-Y-5-EDUCACION-GENERO-CIUDADANIA-Y-DERECHOS-HUMANOS.pdf
12 páginas
18
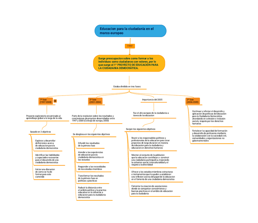
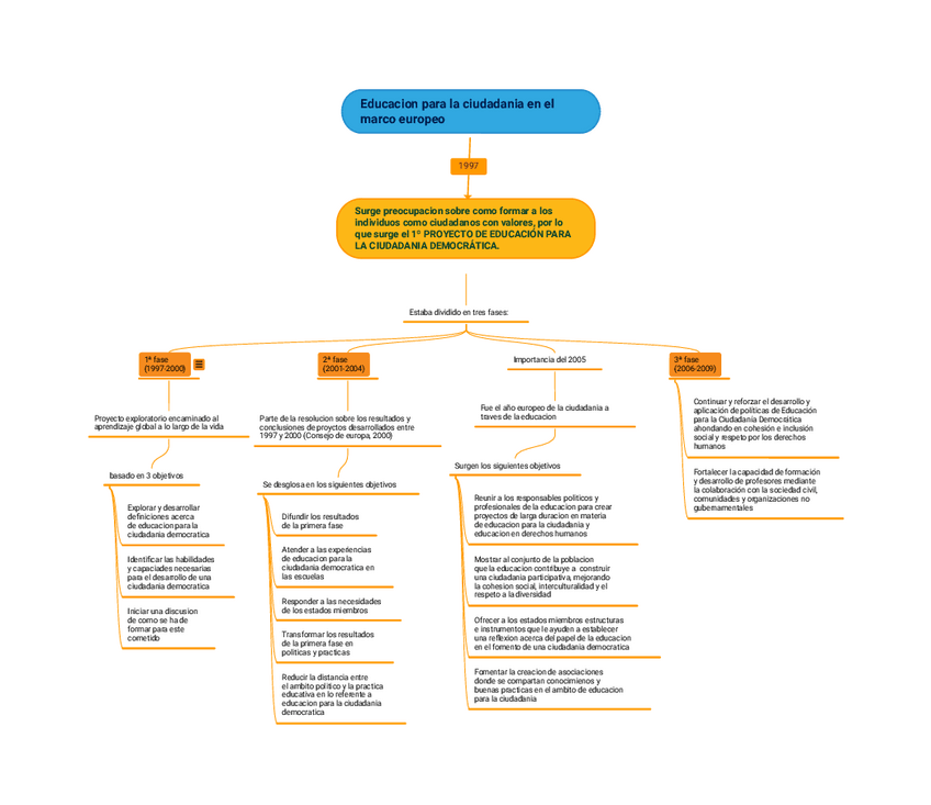
Exámenes - Educacion-para-la-ciudadania-en-el-marco-europeo20216410523.pdf
13
Exámenes - Objetivos-de-desarrollo-sostenible-20216410440.pdf
11
Exámenes - posibles-preguntas-examen-ciudadania.pdf
18 páginas
16
Apuntes - preguntas-ciudadania-examen.pdf
20
Apuntes - Bloque-1.pdf
15
Exámenes - Generaciones-de-derechos-humanos-20216410412.pdf
10
Información
Son esquemas de las preguntas que da el profesor para el examen. Algunos los tendreis que completar los con definiciones y otras anotaciones