Todo
Apuntes
Ejercicios
Exámenes
Prácticas
Test
Trabajos
chevron_left
chevron_right

apuntes

-

Apuntes Educación Nutricional T1-10

He publicado nuevos apuntes de 1º Educación Nutricional: Apuntes Educación Nutricional T1-10

Tema-1-Educacion-nutricional-y-en-salud.pdf
Tema-1-Educacion-nutricional-y-en-salud.pdf
Tema-2-Factores-determinantes-de-la-salud-y-de-la-conducta-alimentaria.pdf
Tema-2-Factores-determinantes-de-la-salud-y-de-la-conducta-alimentaria.pdf
Tema-3-Problemas-de-salud-alimentaria-y-objetivos-nutricionales-en-la-poblacion-espanola.pdf
Tema-3-Problemas-de-salud-alimentaria-y-objetivos-nutricionales-en-la-poblacion-espanola.pdf

apuntes

-

Apuntes educación nutricional

Faltan tema 9 y 10 y tema 11 que lo subo cuando lo termine.

Tema-1-Educacion-Nutricional-y-Educacion-en-Salud.-Definiciones-y-Objetivos.pdf
Tema-1-Educacion-Nutricional-y-Educacion-en-Salud.-Definiciones-y-Objetivos.pdf
Tema-2-Factores-determinantes-de-la-salud-y-de-la-conducta-alimentaria.pdf
Tema-2-Factores-determinantes-de-la-salud-y-de-la-conducta-alimentaria.pdf
Tema-3-Problemas-de-salud-alimentaria-y-objetivos-nutricionales-en-la-poblacion-espanola.pdf
Tema-3-Problemas-de-salud-alimentaria-y-objetivos-nutricionales-en-la-poblacion-espanola.pdf

He publicado nuevos practicas de 2º Educación Nutricional: Practica-2-Evaluacion-Guias-Alimentarias.pdf

5 páginas

tema 2 completo educación nutricional curso 2024/2025

4 páginas

Tema 1 2024-2025

4 páginas

apuntes completos de todo el temario

81 páginas

He publicado nuevos trabajos de 2º Educación Nutricional: Actividad-4.3-b.pdf

4 páginas

He publicado nuevos trabajos de 2º Educación Nutricional: Actividad-FOPL.pdf

2 páginas

He publicado nuevos trabajos de 2º Educación Nutricional: ACTIVIDAD-ANALISIS-CAUSAL.pdf

3 páginas

apuntes

-

Apuntes E-N

He publicado nuevos apuntes de 2º Educación Nutricional: Apuntes E-N

Tema-1.pdf
Tema-2.pdf
Tema-3.pdf
Tema-4.pdf
Tema-5.pdf

He publicado nuevos examenes de 2º Educación Nutricional: Examen-Resuelto-E-N.pdf

10 páginas

Curso 2024-2025

36 páginas

examenes

-

EXÁMENES EN

He publicado nuevos examenes de 1º Educación Nutricional: EXÁMENES EN

Examen-EN.-2024-25.modalidad-2.docx
Examen-EN.-2024-25.modalidad-2.docx
Examen-EN.-2024-25.modalidad-1.docx
Examen-EN.-2024-25.modalidad-1.docx
Anónimo

@Anónimo

Todos los temas

41 páginas

He publicado nuevos examenes de 1º Educación Nutricional: Examen-Ordinaria-2025.pdf

6 páginas

apuntes

-

EN COMPLETO 2023-2024

He publicado nuevos apuntes de 1º Educación Nutricional: EN COMPLETO 2023-2024

Modulo-1.-Tema-1.pdf
Modulo-1.-Tema-1.pdf
Modulo-1.-Tema-2.pdf
Modulo-1.-Tema-2.pdf
Modulo-1.-Tema-3.pdf
Modulo-1.-Tema-3.pdf

He publicado nuevos apuntes de 1º Educación Nutricional: EXAMEN-DE-EDUCACION-NUTRICIONAL.-CURSO-202324.pdf

1 página

He publicado nuevos apuntes de 1º Educación Nutricional: EXAMEN-EN-convocatoria-ordinaria.-2023-24.Modelo-1.pdf

3 páginas

examenes

-

Educación Nutricional

Revisad bien las respuestas, no tienen por que estar bien todas

Examen-2024.pdf
Examen-2024.pdf

He publicado nuevos examenes de 1º Educación Nutricional: EXAMEN-EN-convocatoria-ordinaria.-2023-24.Modelo-28588b1d9b5a48eafe4648ea13029f88e.pdf

3 páginas

He publicado nuevos examenes de 1º Educación Nutricional: EXAMEN-EXTRAORDINARIA-EN.pdf

1 página
Anónimo

@Anónimo

He publicado nuevos apuntes de 1º Educación Nutricional: Tema-8-Educacion-nutricional.pdf

2 páginas
Anónimo

@Anónimo

apuntes

-

Apuntes educación nutricional

He publicado nuevos apuntes de 1º Educación Nutricional: Apuntes educación nutricional

Educacion-nutricional-7.pdf
Educacion-nutricional-7.pdf
Educacion-nutricional-6.pdf
Educacion-nutricional-6.pdf
Educacion-nutricional-5.pdf
Educacion-nutricional-5.pdf

He publicado nuevos apuntes de 2º Educación Nutricional: Que-son-los-lipidos.pdf

1 página

He publicado nuevos apuntes de 1º Educación Nutricional: EN-tema-7.pdf

1 página

He publicado nuevos apuntes de 1º Educación Nutricional: Tema-5-EN.pdf

3 páginas

He publicado nuevos apuntes de 1º Educación Nutricional: Tema-6-EN.pdf

2 páginas

He publicado nuevos apuntes de 1º Educación Nutricional: Tema-3-EN.pdf

1 página

He publicado nuevos apuntes de 1º Educación Nutricional: Tema-4-EN.pdf

1 página

He publicado nuevos apuntes de 1º Educación Nutricional: Tema-2-EN.pdf

1 página

He publicado nuevos apuntes de 1º Educación Nutricional: EN-tema-1.pdf

2 páginas

He publicado nuevos trabajos de 1º Educación Nutricional: Modelo-consentimiento-informado.pdf

2 páginas

He publicado nuevos trabajos de 1º Educación Nutricional: Documento-final-trabajo-EN.pdf

23 páginas

He publicado nuevos apuntes de 1º Educación Nutricional: Apuntes-Educación-Nutricional.pdf

52 páginas

He publicado nuevos ejercicios de 2º Educación Nutricional: Actividad-4.3b-1.pdf

6 páginas

He publicado nuevos practicas de 2º Educación Nutricional: EPD12Practica4.pdf

6 páginas

He publicado nuevos ejercicios de 2º Educación Nutricional: Actividad-Analisis-Causal.pdf

1 página

He publicado nuevos examenes de 2º Educación Nutricional: Examen-Educacion-nutricional-2023.pdf

2 páginas

He publicado nuevos examenes de 2º Educación Nutricional: Pasos-para-realizar-un-proyecto.-Ejercicio-de-examen..pdf

1 página

He publicado nuevos examenes de 2º Educación Nutricional: Recopilacion-Examenes-Educacion-Nutricional.pdf

4 páginas

apuntes

-

Esquemas educación nutricional

He publicado nuevos apuntes de 2º Educación Nutricional: Esquemas educación nutricional

Tema-4.pdf
Tema-2.pdf
Tema-3.pdf
Tema-1.pdf
Tema-5.pdf
Anónimo

@Anónimo

He publicado nuevos trabajos de 1º Educación Nutricional: educacion-TP1.docx

word

He publicado nuevos apuntes de 1º Educación Nutricional: Educacion-Nutricional.pdf

23 páginas

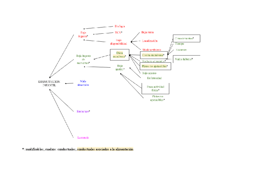
He publicado nuevos apuntes de 2º Educación Nutricional: Arbol-causal-Desnutricion.pdf

2 páginas

He publicado nuevos examenes de 1º Educación Nutricional: EXAMEN-EDUCACION-NUTRICIONL-PREGUNTAS-DE-DESARROLLO-2022.pdf

1 página

examenes

-

Control Educación Nutricional 2023

He publicado nuevos examenes de 1º Educación Nutricional: Control Educación Nutricional 2023

EXAMEN-EN-enero-con-soluciones.pdf
EXAMEN-EN-enero-con-soluciones.pdf

apuntes

-

Contenido teórico UD 1

APUNTES

Contenido-teorico-UD-1.pdf
Contenido-teorico-UD-2.pdf
Contenido-teorico-UD-3.pdf
Contenido-teorico-UD-4.pdf
Contenido-teorico-UD-5.pdf
Contenido-teorico-UD-6.pdf

He publicado nuevos apuntes de 2º Educación Nutricional: Temario-completo-Educacion.pdf

39 páginas

He publicado nuevos apuntes de 2º Educación Nutricional: infografia-descongelacion.pdf

1 página

He publicado nuevos apuntes de 2º Educación Nutricional: Entrega-1-Educacion-Nutricional.pages

Miniatura no disponible
word

test

-

Autoevaluación

He publicado nuevos test de 1º Educación Nutricional: Autoevaluación

Autoevaluacion-Kahoot.pdf
Autoevaluacion-Kahoot.pdf
Autoevaluacion-Kahoot.pdf
Autoevaluacion-Kahoot.pdf

He publicado nuevos apuntes de 1º Educación Nutricional: Apuntes-Ed.pdf

82 páginas

apuntes

-

TAREAS Y OTROS

He publicado nuevos apuntes de 1º Educación Nutricional: TAREAS Y OTROS

04.pdf
05.pdf
07.pdf
08.pdf
06.pdf
TEMA1.pdf

apuntes

-

TAREAS Y OTROS

He publicado nuevos apuntes de 1º Educación Nutricional: TAREAS Y OTROS

1-Contenido-Seminario-15-10-20-sem-1.pdf
Contenido-seminario-12-11-20.pdf
Musculos-del-suelo-Pelvico-y-musculos-inconstantes.pdf
Guia-de-aprendizaje.pdf
Contenido-Seminario-15-10-20.pdf
Contenido-laboratorio-y-seminario-7-1-21.pdf

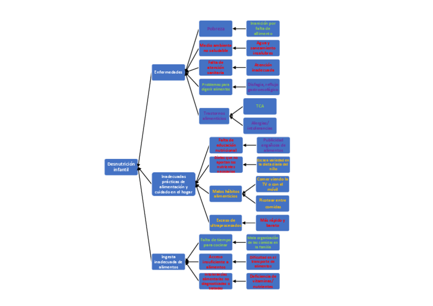
He publicado nuevos ejercicios de 2º Educación Nutricional: ARBOL-CAUSAL-DESNUTRICION.jpg

Imagen

He publicado nuevos ejercicios de 2º Educación Nutricional: ACTIVIDAD-4.pdf

4 páginas
Anónimo

@Anónimo

apuntes

-

apunts educació nutricional

He publicado nuevos apuntes de 4º Educación Nutricional: apunts educació nutricional

apunts-educacio-nutricional.pdf
Anónimo

@Anónimo

He publicado nuevos ejercicios de 2º Educación Nutricional: Arbol-causal-desnutricion-infantil.pdf

2 páginas
Anónimo

@Anónimo

He publicado nuevos ejercicios de 2º Educación Nutricional: Actividad-4.pdf

3 páginas

apuntes

-

Educació Nutricional

He publicado nuevos apuntes de 4º Educación Nutricional: Educació Nutricional

9-Internet.pdf
8-Metodes-indirectes.pdf
0-Introduccio.pdf
7-Implicacio.pdf
1-Preferencies-i-aversions-alimentaries.pdf
5-Metodologia.pdf