Anónimo
Esquemas 5 ámbitos matemáticos
Propuesta de actividades para analizar.pdf
4 páginas
Esquema lógico-matemático.pdf
1 página
Esquema probabilidad y estadística.docx.pdf
2 páginas
Esquema magnitudinal y su medida.pdf
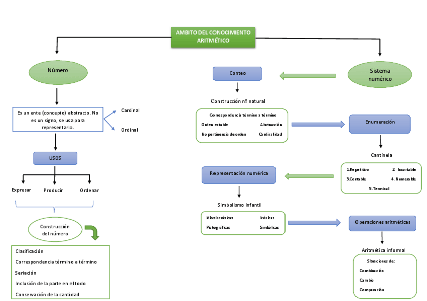
Esquema aritmético.pdf
Apuntes - Propuesta de actividades para analizar.odt
odt
99
0
Exámenes - Examen DCM Inf_Propuesta de soluciones.pdf
pdf
3 páginas
406
1
Apuntes - mates relaciones.odt
20
Trabajos - informe-matematicas.pdf
12 páginas
182
Apuntes - Informe individual Matematicas. Momento 1.pdf
5 páginas
146
Apuntes - Examen-DCM-Inf-junio-2017.pdf
165
2
Apuntes - MOMENTO 2 APRENDIZAJE 1 RESUMEN.pdf
17 páginas
113
Apuntes - Esquema probabilidad y estadística.docx.pdf
108
Prácticas - proyecto-final-mates.pdf
18 páginas
183
Prácticas - Proyecto Final.pdf
7 páginas
117
Apuntes - Momento 1 ambito magnitudinal RESUMEN.pdf
10 páginas
92
Apuntes - MOMENTO-2.pdf
8 páginas
133
Apuntes - Momento 1 ambito espacial RESUMEN.pdf
83
Apuntes - Presentaciýn_M4x RESUMEN.pdf
85
Prácticas - Trabajo individual. Matemáticas.pdf
107
Apuntes - Informe-teorico-final-1-2-41.pdf
40 páginas
114
Prácticas - Práctica 2. Construcción del conocimiento matemático.pdf
69
Apuntes - Esquema lógico-matemático.pdf
81
Apuntes - MOMENTO 1 ambito numerico aritmetico RESUMEN.pdf
13 páginas
64
Apuntes - Esquema magnitudinal y su medida.pdf
73