Portada
Asignatura
Oposiciones Nacionales - Policía Nacional (Escala Básica)
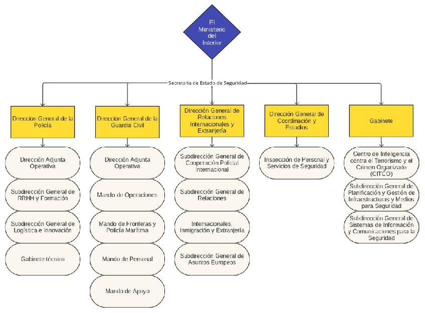
El Ministerio del Interior: Estructura Orgánica Básica
Fecha de subida
02 feb 2025
Categoría
apuntes
Etiquetas
#oposiciones
#policía nacional
#policía
5+
Apuntes - 7.pdf
pdf
2 páginas
186
14
Apuntes - 07-MINISTERIO-DEL-INTERIOR.pdf
3 páginas
101
6
Apuntes - tema-7-ministerio-del-interior.pdf
8 páginas
102
7
Apuntes - FUNCIONES-Mo-INTERIOR.pdf
6 páginas
70
4
Apuntes - wuolah-free-7pages-to-jpg-0002-1.pdf
79
2
Apuntes - Esquema-T7.pdf
12 páginas
60
Apuntes - mministerio-del-interior-esquema-Tema-7.pdf
1 página
56
3
Apuntes - ORGANIGRAMA-GUARDIA-CIVIL-2025-tema-14-RD207-2024-Y-RD205-2024.pdf.pdf
4 páginas
52
Apuntes - MINISTERIO-DEL-INTERIOR.pdf.pdf
71
Apuntes - Esquema-Ministerio-del-Interior-T7.pdf
48
Apuntes - MINISTERIO-DEL-INTERIOR-Sencillo-y-rapido.pdf
62
5
Apuntes - ESQUEMA-Mo-INTERIOR.pdf
5 páginas
40
Apuntes - El-Ministerio-del-Interior-estructura-organica-basica.-La-Secretaria-de-Estado-estructura-y-funciones.pdf
20 páginas
46
Apuntes - Organigrama-Ministerio-del-Interior.-RD146-2021-1.pdf
43
Apuntes - Ministerio-del-Inter.pdf
27
Apuntes - El-Ministerio-del-Interior-esquema.pdf
Apuntes - TEMA-7-EL-MINISTERIO-DEL-INTERIOR.docx
docx
10
0
Exámenes - El-Ministerio-del-Interior-preguntas-desarrollo.pdf
20
15
1
13