El Procedimiento Administrativo Común: los Principios Generales

chevron_left
chevron_right
Todo
Apuntes
Otros
chevron_left
chevron_right

He publicado nuevos apuntes de El Procedimiento Administrativo Común: los Principios Generales: NULIDAD-Y-ANULABILIDAD.pdf

2 páginas

RECURSOS ADMINISTRATIVOS(LEY 39/2015)

10 páginas

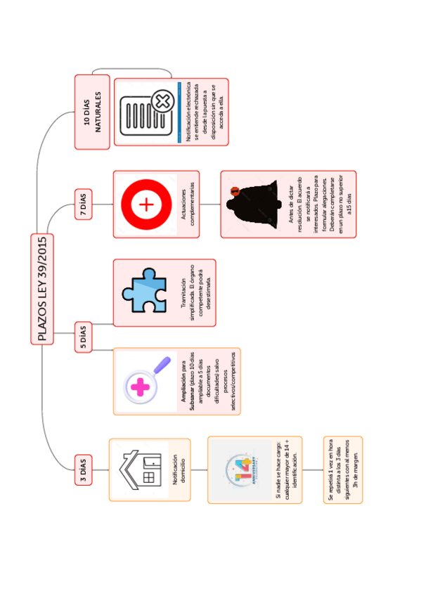
He publicado nuevos otros de El Procedimiento Administrativo Común: los Principios Generales: PLAZOS-TODOS-LEY-39-2015-.pdf

9 páginas

He publicado nuevos apuntes de El Procedimiento Administrativo Común: los Principios Generales: Test-Procedimiento-Adm-Comun.pdf

15 páginas

He publicado nuevos apuntes de El Procedimiento Administrativo Común: los Principios Generales: Procedimiento-Adm.-Comun.pdf

41 páginas

He publicado nuevos apuntes de El Procedimiento Administrativo Común: los Principios Generales: Esquema-Procedimiento-Administrativo-comun.pdf

1 página
¡Estás al día!

¡Estás al día!

Has visto todos los archivos