Portada
Asignatura
Oposiciones Andalucía - Auxiliar Administrativo Junta de Andalucía
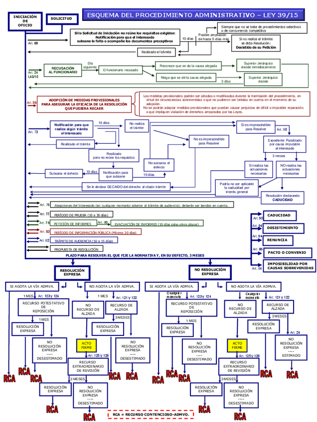
El Procedimiento Administrativo Común: los Principios Generales
Fecha de subida
08 jun 2024
Categoría
apuntes
Etiquetas
Otros - PLAZOS-TODOS-LEY-39-2015-.pdf
pdf
9 páginas
96
8
Apuntes - Esquema-Procedimiento-Administrativo-comun.pdf
1 página
58
3
Apuntes - Procedimiento-Adm.-Comun.pdf
41 páginas
40
0
Apuntes - recursos-administrativos-ley-39.pdf
10 páginas
35
6
Apuntes - Test-Procedimiento-Adm-Comun.pdf
15 páginas
31
1
Apuntes - NULIDAD-Y-ANULABILIDAD.pdf
2 páginas
10
2