Portada
Asignatura
Grado en Educación Primaria (UPCO)
El Profesorado y la Organización del Centro Escolar
Fecha de subida
12 jul 2016
Categoría
apuntes
Etiquetas
Apuntes - TEMA 3 El sistema educativo español y las leyes que lo desarrollan.pdf
pdf
4 páginas
17
0
Apuntes - TEMA 1 Concepto y contenido de la organización escolar.pdf
11
Apuntes - TEMA 2 La escuela como organización.pdf
6 páginas
Apuntes - TEMA 4 El alumnado el profesorado los padres y los apoyos externos en los centros de primaria.pdf
11 páginas
9
Apuntes - Tema 5 Recursos materiales y funcionales.pdf
5 páginas
6
Apuntes - Tema 7 Los órganos de gestión.pdf
7
Prácticas - Actividades Tema 2. La escuela como organización.pdf
2 páginas
4
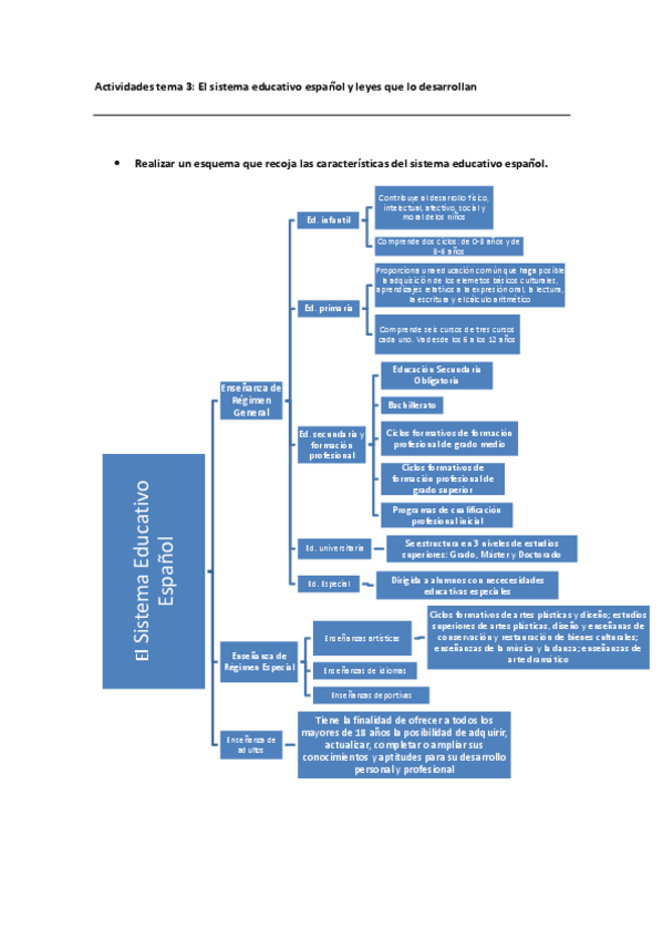
Apuntes - Actividades tema 3. El sistema educativo español y leyes que lo desarrollan.pdf
3 páginas
Apuntes - Tema 6 Cultura y relaciones en los centros escolares.pdf
7 páginas
Prácticas - Actividades tema 9 Evaluación interna y externa del centro educativo.pdf
Prácticas - Actividades Concepto y contenido de la organización escolar.pdf
2