El Régimen de la Seguridad Social de los Funcionarios

chevron_left
chevron_right
Todo
Apuntes
chevron_left
chevron_right

Administrativo Seguridad Social, Tema 1 de la parte específica

12 páginas

He publicado nuevos apuntes de El Régimen de la Seguridad Social de los Funcionarios: IV.GP7.3-Regimen-de-clases-pasivas.pdf

1 página

He publicado nuevos apuntes de El Régimen de la Seguridad Social de los Funcionarios: IV.GP7.1-Regimen-de-la-Seguridad-Social-de-los-Funcionarios.pdf

1 página

He publicado nuevos apuntes de El Régimen de la Seguridad Social de los Funcionarios: IV.GP7.2-Regimen-de-mutualismo-administrativo.pdf

1 página

He publicado nuevos apuntes de El Régimen de la Seguridad Social de los Funcionarios: TEMA1LaSeguridadSocialenlaConstitucionEspanolade1978.pdf

18 páginas
Anónimo

@Anónimo

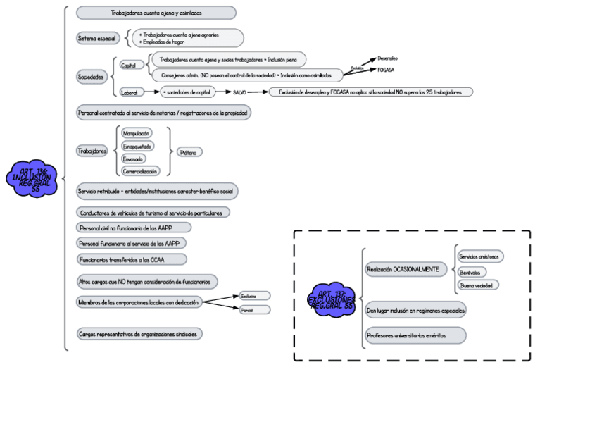
He publicado nuevos apuntes de El Régimen de la Seguridad Social de los Funcionarios: ART-136-LGSS.pdf

1 página
Anónimo

@Anónimo

apuntes

-

ESQUEMAS PRESTACIONES SEGURIDAD SOCIAL

Esquemas de algunas prestaciones de la SS

cancer.pdf
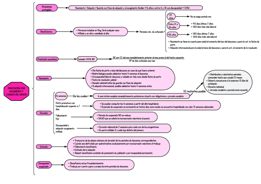
cuidado-del-mernor.pdf
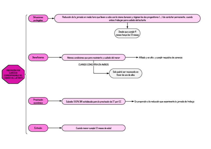
ejercorrlactanc.pdf
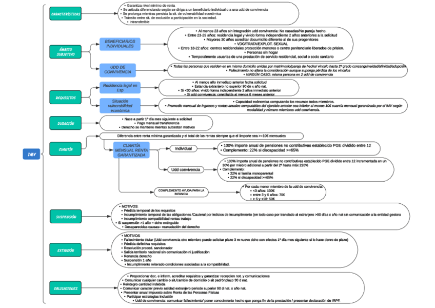
imv.pdf
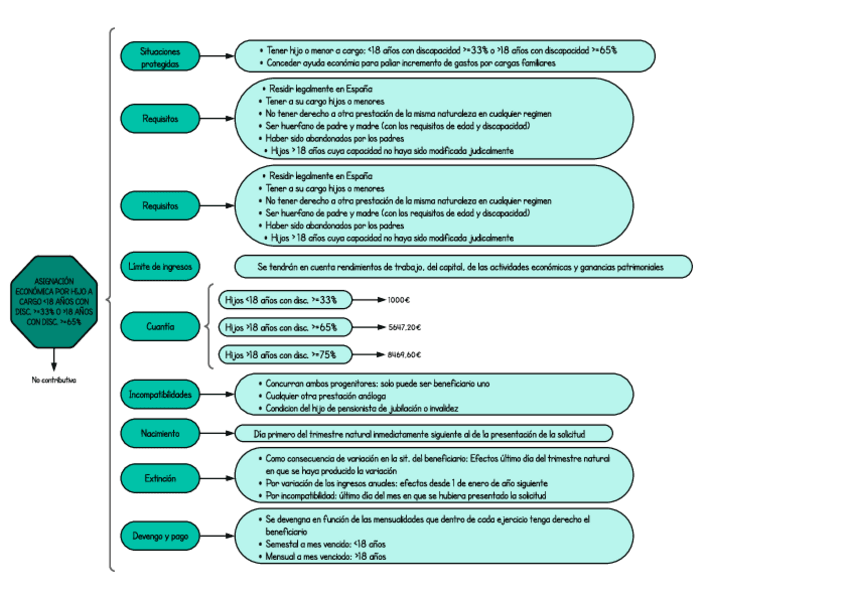
menoracargonc.pdf
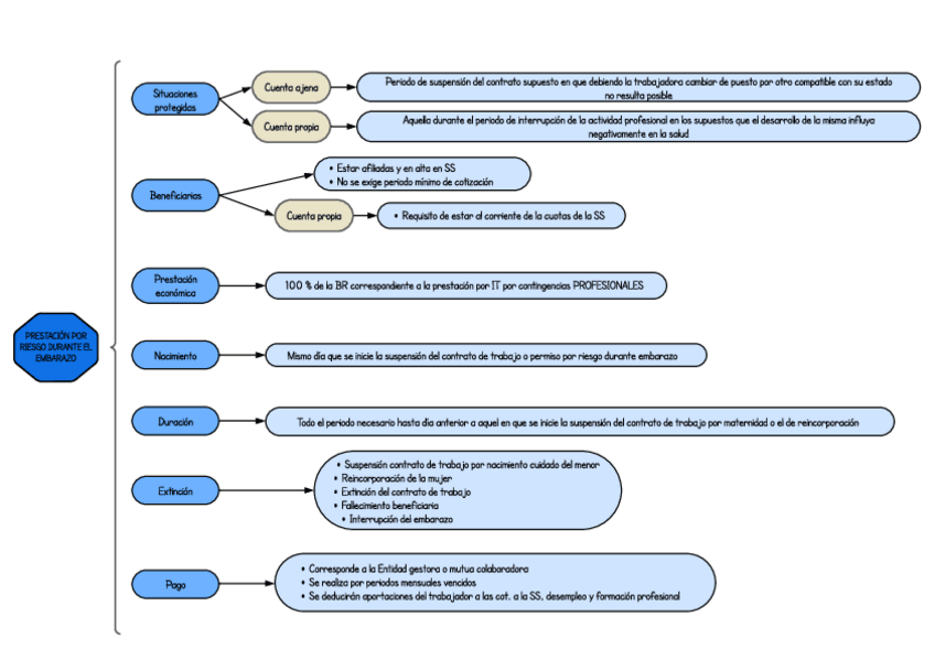
riesgoembarazo.pdf
¡Estás al día!

¡Estás al día!

Has visto todos los archivos