Portada
Asignatura
Oposiciones Nacionales - Administrativo del Estado
El Régimen de la Seguridad Social de los Funcionarios
Fecha de subida
10 nov 2025
Categoría
apuntes
Información
Administrativo Seguridad Social, Tema 1 de la parte específica
Etiquetas
#Oposiciones
Apuntes - imv.pdf
pdf
1 página
19
1
Apuntes - cuidado-del-mernor.pdf
16
0
Apuntes - ejercorrlactanc.pdf
15
Apuntes - riesgoembarazo.pdf
7
Apuntes - cancer.pdf
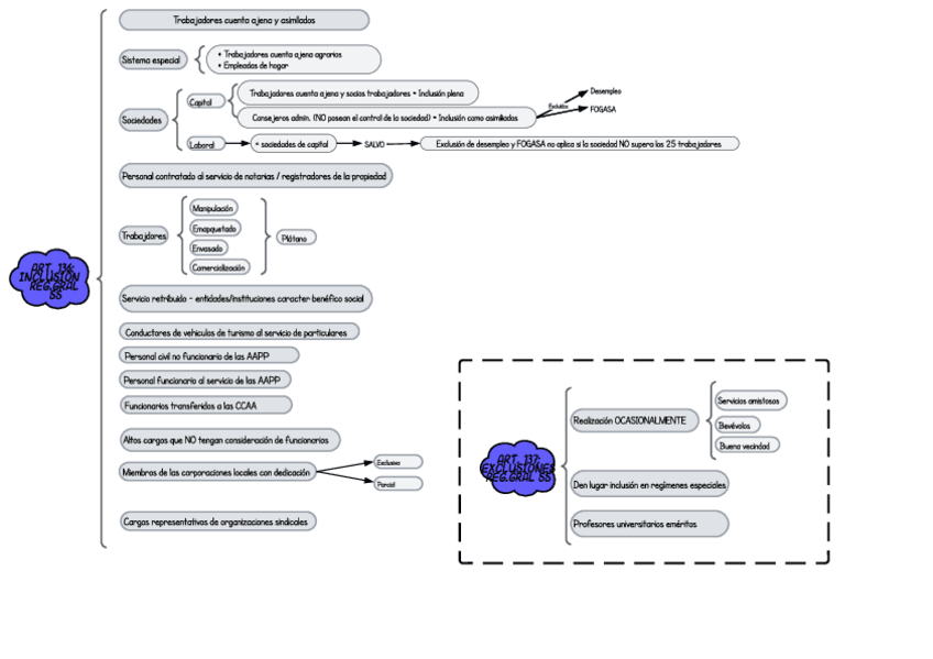
Apuntes - ART-136-LGSS.pdf
17
2
Apuntes - menoracargonc.pdf
14
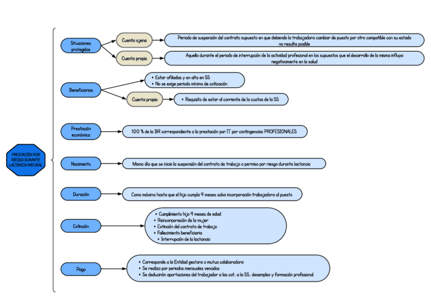
Apuntes - riesgolactancia.pdf
Apuntes - IV.GP7.1-Regimen-de-la-Seguridad-Social-de-los-Funcionarios.pdf
13
Apuntes - IV.GP7.2-Regimen-de-mutualismo-administrativo.pdf
10
Apuntes - IV.GP7.3-Regimen-de-clases-pasivas.pdf
11
Apuntes - tema-1-SS-especifica-nov.pdf
12 páginas
3
Apuntes - TEMA1LaSeguridadSocialenlaConstitucionEspanolade1978.pdf
18 páginas
Información
Administrativo Seguridad Social, Tema 1 de la parte específica