chevron_left
chevron_right
Todo
Apuntes
Ejercicios
Exámenes
Prácticas
chevron_left
chevron_right

examenes

-

EXAMENES, LABORATORIO Y APUNTES IMPORTANTES MASET

He publicado nuevos examenes de 4º Electrónica Industrial: EXAMENES, LABORATORIO Y APUNTES IMPORTANTES MASET

TEORIA-CHOPPERS.pdf
TIPOS-DE-REGULADORES.pdf
APUNTES-AC-DRIVES.pdf
APUNTES-AERO.pdf
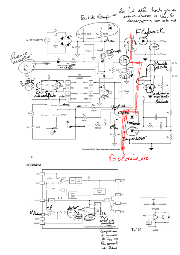
APUNTES-CONVERTIDOR-FLYBACK.pdf
APUNTES-CONVERTIDOR-FORWARD.pdf
Anónimo

@Anónimo

He publicado nuevos examenes de 4º Electrónica Industrial: 2oconvo2023.pdf

10 páginas
Anónimo

@Anónimo

apuntes

-

Tareas 2023

He publicado nuevos apuntes de 4º Electrónica Industrial: Tareas 2023

Tarea1EI.pdf
Tarea2EI.pdf

He publicado nuevos apuntes de 4º Electrónica Industrial: EXAMENES-RESUELTOS.pdf

65 páginas

apuntes

-

TEMA_5 (CONVERTIDORES)

He publicado nuevos apuntes de 4º Electrónica Industrial: TEMA_5 (CONVERTIDORES)

Convertidores-Simetricos.pdf
Forward.pdf
Flyback.pdf

apuntes

-

TEMA_2

He publicado nuevos apuntes de 4º Electrónica Industrial: TEMA_2

Inversores.pdf
Troceadores-DC-DC-e-Inversores.pdf

apuntes

-

Tema 3

He publicado nuevos apuntes de 4º Electrónica Industrial: Tema 3

EI3Aerogeneradores-21-22.pdf
06Eolo.pdf
Energia-Eolica-UC.pdf
EI3Power-QualityA3n.pdf
Inv-Multinivel-intro.pdf
Power-Electronics-in-Wind-Turbine-Systems.pdf
Anónimo

@Anónimo

apuntes

-

Tema 2

He publicado nuevos apuntes de 4º Electrónica Industrial: Tema 2

EI2Drivesa3.pdf
EI2Drivesa1.pdf
Comparacion-Unipolar-Bipolar.pdf
TemaInversoresSQW.pdf
Resumen-armonicos-PWM.pdf
EI2Drivesa2.pdf

He publicado nuevos apuntes de 4º Electrónica Industrial: EITema-1.pdf

19 páginas

He publicado nuevos examenes de 4º Electrónica Industrial: Examen-24-01-22-completo.pdf

4 páginas

He publicado nuevos examenes de 4º Electrónica Industrial: Examen-9-12-21.pdf

4 páginas

He publicado nuevos examenes de 4º Electrónica Industrial: Examen-29-1-21.pdf

12 páginas

He publicado nuevos examenes de 4º Electrónica Industrial: Examen-Feb2021-EIGIEI-copia1.pdf

3 páginas

He publicado nuevos examenes de 4º Electrónica Industrial: Examen-24-01-22.pdf

6 páginas

He publicado nuevos examenes de 4º Electrónica Industrial: Examen-15-12-21.pdf

14 páginas

He publicado nuevos examenes de 4º Electrónica Industrial: Examen-22-12-20.pdf

3 páginas

practicas

-

Labs L1

He publicado nuevos practicas de 4º Electrónica Industrial: Labs L1

P3L11.pdf
P1L11.pdf
P2L11.pdf
P4-5L11.pdf

practicas

-

Labs L2

He publicado nuevos practicas de 4º Electrónica Industrial: Labs L2

P2-L2c.pdf
P1-L2c.pdf
P4-L2c.pdf
P3-L2c.pdf

practicas

-

Labs L3

He publicado nuevos practicas de 4º Electrónica Industrial: Labs L3

P4-5-L3c.pdf
P1-L3c.pdf
P2-L3c.pdf
P3-L3c.pdf

practicas

-

Labs L4

He publicado nuevos practicas de 4º Electrónica Industrial: Labs L4

L4-practica-4-5c.pdf
L4-practica-1c.pdf
L4-practica-2c.pdf
L4-practica-3c.pdf

He publicado nuevos practicas de 4º Electrónica Industrial: Labs-Respuestas.pdf

54 páginas

He publicado nuevos practicas de 4º Electrónica Industrial: Labs-Preguntas2.pdf

15 páginas

He publicado nuevos apuntes de 4º Electrónica Industrial: Resumen-EI.pdf

36 páginas

He publicado nuevos apuntes de 4º Electrónica Industrial: Resumen-EI2.pdf

36 páginas

He publicado nuevos practicas de 4º Electrónica Industrial: Respuestas-preguntas-LAB.pdf

pdf
Anónimo

@Anónimo

He publicado nuevos examenes de 4º Electrónica Industrial: Examen-Enero-2019.pdf

pdf

apuntes

-

Resumen teoría con explicaciones EI

He publicado nuevos apuntes de 4º Electrónica Industrial: Resumen teoría con explicaciones EI

EI-Temas-Forward-Flayback-Convertidores-galvanicos.pdf
EI-Temas-1-y-2.pdf
EI-temas-Inversores-monofasicos-y-trifasicos.pdf
EI-Temas-Eolo-Distribucion-y-vehiculo-hibrido.pdf

He publicado nuevos examenes de 4º Electrónica Industrial: EI-primera-convocatoria-2021.pdf

pdf

He publicado nuevos examenes de 4º Electrónica Industrial: CamScanner-01-18-2022-13.pdf

pdf

He publicado nuevos ejercicios de 4º Electrónica Industrial: Convertidor-FORWARD-de-2-transistores.pdf

12 páginas

He publicado nuevos ejercicios de 4º Electrónica Industrial: DCdriversWH.pdf

5 páginas

He publicado nuevos apuntes de 4º Electrónica Industrial: Apuntes-Tema-5-EI.pdf

30 páginas

He publicado nuevos apuntes de 4º Electrónica Industrial: Apuntes-Tema-4-EI.pdf

16 páginas

He publicado nuevos apuntes de 4º Electrónica Industrial: Apuntes-Tema-3-EI.pdf

36 páginas

He publicado nuevos apuntes de 4º Electrónica Industrial: Apuntes-Tema-2-EI.pdf

pdf
Anónimo

@Anónimo

He publicado nuevos apuntes de 4º Electrónica Industrial: Tarea-2-EIGIEI-2020.pdf

1 página
Anónimo

@Anónimo

He publicado nuevos apuntes de 4º Electrónica Industrial: ResumenElectronicaIndustrial.pdf

29 páginas
Anónimo

@Anónimo

He publicado nuevos examenes de 4º Electrónica Industrial: Examen-EI-Teoria-y-LAB-22-12-2020.pdf

4 páginas

apuntes

-

Resúmenes T5

He publicado nuevos apuntes de 4º Electrónica Industrial: Resúmenes T5

Resumen-T5.pdf
Resumen-T5.pdf
Resumen-T5.pdf
Resumen-T5.pdf

apuntes

-

Resúmenes T4

He publicado nuevos apuntes de 4º Electrónica Industrial: Resúmenes T4

Resumen T4 - Vehículos eléctricos.pdf

apuntes

-

Resúmenes T3

He publicado nuevos apuntes de 4º Electrónica Industrial: Resúmenes T3

Resumen T 3.3 - Mejora calidad.pdf
Resumen T 3.1 - Aerogeneradores.pdf

apuntes

-

Resúmenes T2

He publicado nuevos apuntes de 4º Electrónica Industrial: Resúmenes T2

Resumen T 2.1 - Drives.pdf
Resumen T 2.2 - Inversores PWM.pdf
Resumen T 2.3 - Inversores SQW.pdf
Anónimo

@Anónimo

He publicado nuevos apuntes de 4º Electrónica Industrial: Tarea-2-EIGIEI-2020.pdf

1 página
Anónimo

@Anónimo

He publicado nuevos examenes de 4º Electrónica Industrial: Enero-2019.pdf

3 páginas
Anónimo

@Anónimo

He publicado nuevos practicas de 4º Electrónica Industrial: Preguntas-Practica-4-5-6-L4-2019.pdf

5 páginas
Anónimo

@Anónimo

He publicado nuevos practicas de 4º Electrónica Industrial: Preguntas-Practica-2-L4-2019.pdf

5 páginas
Anónimo

@Anónimo

He publicado nuevos practicas de 4º Electrónica Industrial: Preguntas-Practica-1-L4-2019.pdf

4 páginas
Anónimo

@Anónimo

He publicado nuevos ejercicios de 4º Electrónica Industrial: Ejercicios-DC-Drives.pdf

2 páginas
Anónimo

@Anónimo

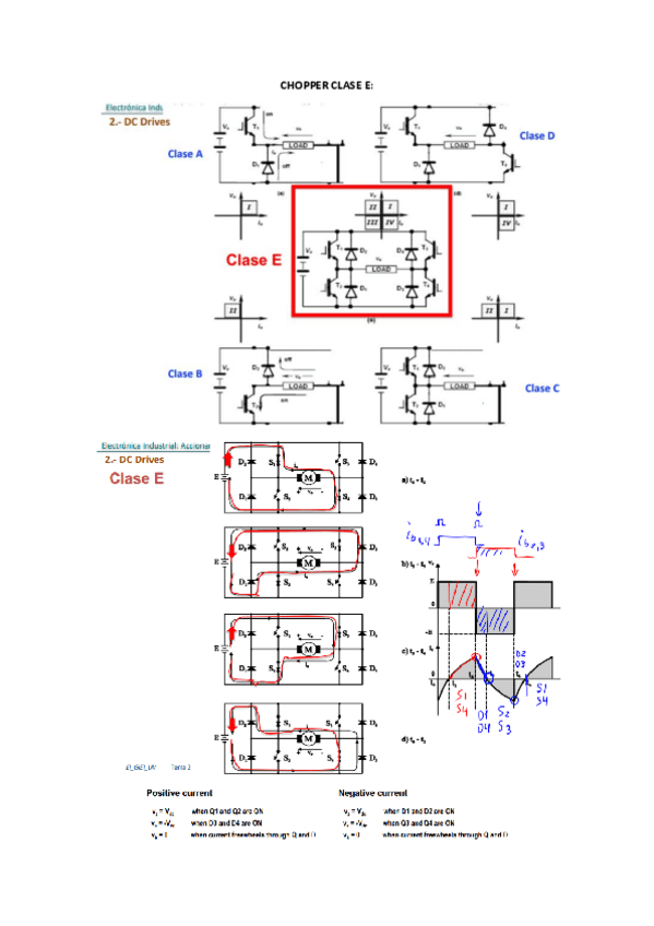
He publicado nuevos apuntes de 4º Electrónica Industrial: Problema-DC-driver-Chopper-Clase-E.pdf

1 página
Anónimo

@Anónimo

apuntes

-

Teoría con apuntes del profesor

He publicado nuevos apuntes de 4º Electrónica Industrial: Teoría con apuntes del profesor

EI2Drivesa2.pdf
EI2Drivesa3.pdf
EI2Drivesa1.pdf
EITema-1.pdf

He publicado nuevos apuntes de 4º Electrónica Industrial: LAB-junio-2020.pdf

1 página

apuntes

-

LAB

He publicado nuevos apuntes de 4º Electrónica Industrial: LAB

Preguntas-P2L4-65.docx
Preguntas-P1L495.docx
Preguntas-Pdc-dcL4.docx
Preguntas-P3L17.docx
Anónimo

@Anónimo

He publicado nuevos apuntes de 4º Electrónica Industrial: Material-Denso-EI-de-aprobacion.pdf

70 páginas
Anónimo

@Anónimo

apuntes

-

Apuntes subrayados y anotaciones

He publicado nuevos apuntes de 4º Electrónica Industrial: Apuntes subrayados y anotaciones

Flyback_EI - 20181228_203516.pdf
FAC_Simétricos_con_aislamiento EI - 20181228_203409.pdf
Circuitos examen EI_GIEI - 20181228_203436.pdf
Circuitos auxiliares FAC-2018 - 20181228_203422.pdf
UC3842A - 20181228_203443.pdf
Forward_EI - 20181228_203505.pdf
¡Estás al día!

¡Estás al día!

Has visto todos los archivos