enfermería del Adulto I

chevron_left
chevron_right
Todo
Apuntes
Exámenes
Test
chevron_left
chevron_right

Unidad II de Cardio

18 páginas

Apuntes unidad I Víctor

6 páginas

apuntes

-

Adulto I

He publicado nuevos apuntes de 2º enfermería del Adulto I: Adulto I

oxigenoterapia.pdf
ITB.pdf

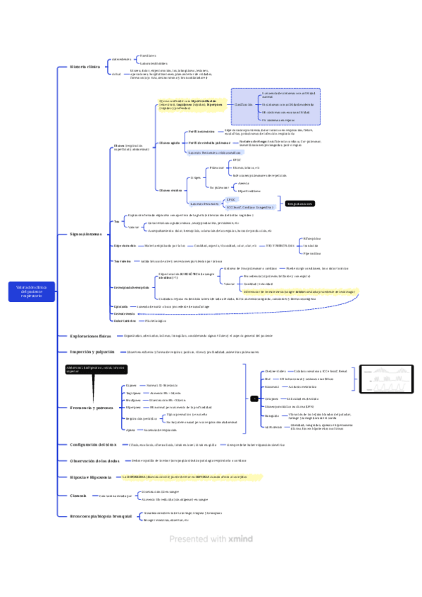
He publicado nuevos apuntes de 2º enfermería del Adulto I: Esquema-valoracion-clinica-del-paciente-respiratorio.pdf

1 página

He publicado nuevos apuntes de 2º enfermería del Adulto I: practica-rcp.pdf

6 páginas
Anónimo

@Anónimo

He publicado nuevos apuntes de 2º enfermería del Adulto I: Esquemas-registro-grafico-y-analisis-ECG.pdf

2 páginas
Anónimo

@Anónimo

He publicado nuevos apuntes de 2º enfermería del Adulto I: Preguntas-cardio-Victor-2025.pdf

8 páginas

He publicado nuevos apuntes de 2º enfermería del Adulto I: practica-2-adulto-itb-susana.pdf

4 páginas
Anónimo

@Anónimo

He publicado nuevos apuntes de 2º enfermería del Adulto I: PRACTICA-2-ADULTO-IND-TOBILLO-BRAZO.pdf

3 páginas
Anónimo

@Anónimo

PRÁCTICA OXIGENOTERAPIA

6 páginas

apuntes

-

Apuntes, Cuestionarios y cosas importantes

He publicado nuevos apuntes de 2º enfermería del Adulto I: Apuntes, Cuestionarios y cosas importantes

ENTRO EN EL EXAMEN. ANEXO-1.-EJE-CARDIACO.-MA.pdf
Cuestionario-MA.pdf
COSAS-IMPORTANTES--PREGUNTAS-EXAMEN-VICTOR.pdf
EXAMENES-ADULTO.pdf
Examenes-Adulto.pdf

apuntes

-

APUNTES ADULTO I M ÁNGELES

He publicado nuevos apuntes de 2º enfermería del Adulto I: APUNTES ADULTO I M ÁNGELES

Tema-1-M-Angeles.pdf
Tema-2-M-ANGELES.pdf
Tema-3-M-ANGELES.pdf
TEMA-4-M-ANGELES.pdf
tema-5-M-Angeles.pdf
TEMA-6-M-ANGELES.pdf

apuntes

-

APUNTES ADULTO I VICTOR

He publicado nuevos apuntes de 2º enfermería del Adulto I: APUNTES ADULTO I VICTOR

TEMA-15-16.pdf
TEMA-16-17.pdf
TEMA-17-18.pdf
TEMA-SANGRE-VICTOR.pdf

He publicado nuevos apuntes de 2º enfermería del Adulto I: CUESTIONARIO-MaANGELES.pdf

3 páginas
Anónimo

@Anónimo

test

-

PREGUNTAS PARA ESTUDIAR

He publicado nuevos test de 2º enfermería del Adulto I: PREGUNTAS PARA ESTUDIAR

PREGUNTAS-TEMA-1-ADULTO-I.pdf
Anónimo

@Anónimo

apuntes

-

curso 2021.2022

He publicado nuevos apuntes de 2º enfermería del Adulto I: curso 2021.2022

TEMA-1-APUNTES-MARIA-ANGELES-ADULTO-I.pdf
TEMA-2-APUNTES-MARIA-ANGELES-ADULTO-I.pdf
TEMA-3-Y-4-APUNTES-MARIA-ANGELES-ADULTO-I.pdf
TEMA-5-APUNTES-MARIA-ANGELES-ADULTO-I.pdf
TEMA-6-APUNTES-MARIA-ANGELES-ADULTO-I.pdf
TEMA-7-APUNTES-MARIA-ANGELES-ADULTO-I.pdf
Anónimo

@Anónimo

He publicado nuevos apuntes de 2º enfermería del Adulto I: EXAMEN-2020-Y-2022-MAYO.pdf

6 páginas
Anónimo

@Anónimo

He publicado nuevos apuntes de 2º enfermería del Adulto I: APUNTES-COMPLETOS-2021.pdf

138 páginas

examenes

-

EXAMENES

He publicado nuevos examenes de 2º enfermería del Adulto I: EXAMENES

PREGUNTAS-IMPORTANTES.pdf
PREGUNTAS.pdf
EXAMEN-MORENO-JUNIO-2010.pdf
Examen-de-junio-barrado-2012.pdf
examen-adulto-I.pdf

apuntes

-

APUNTES

He publicado nuevos apuntes de 2º enfermería del Adulto I: APUNTES

RESUMEN-CATETERES-VENOSOS.pdf
IAM-ADULTO.pdf
cateteres-venosos.pdf
¡Estás al día!

¡Estás al día!

Has visto todos los archivos