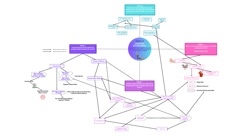
MAPA-CONCEPTUAL-TRABAJO-INDIVIDUAL.pdf

Irune_

Salud Geronto-Geriátrica

36 archivos·

Profesor: Pedro

TEMA-1..pdf

14 páginas

TEMA-2.-CARACTERISTICAS-Y-VARIABLES-QUE-INFLUYEN-EN-EL-PROCESO-DE-ENVEJECER.pdf

10 páginas

TEMA-3.-PARAMETROS-QUE-DEFINEN-EL-ENVEJECIMIENTO-ACTIVO-Y-SALUDABLE.pdf

24 páginas

TEMA-4.-CARACTERISTICAS-DEL-GRUPO-POBLACIONAL-GERIATRICO.pdf

30 páginas

TEMA-4.2-CARACTERISTICAS-DEL-GRUPO-POBLACIONAL-GERIATRICO-copia.pdf

32 páginas

TEMA-5.-IATROGENIA-FARMACOLOGICA-EN-EL-ANCIANO.pdf

13 páginas

TEMA-6.-MALOS-TRATOS-HACIA-LAS-PERSONAS-ANCIANS-EN-LOS-AMBITOS-FAMILIAR-E-INSTITUCIONAL.pdf

8 páginas

Duelo.pdf

15 páginas

EscalasdeValoracion.pdf

171 páginas

Resilienciaenlapersonaanciana.pdf

14 páginas

UD1.pdf

33 páginas

UD2Teoriasenvejecimiento.pdf

11 páginas

UD2.2CAMBIOSMASRELEVANTESYPECULIARIDADESDELASENFERMEDADES.pdf

22 páginas

UD3.1Parametrosquedefinenelenvejecimientoactivoysaludable.pdf

77 páginas

UD4fragilidadenvejecimientoactivo.pdf

46 páginas

UD4.2Inmovilidad.Sdr.GeriatricoUD4.pdf

12 páginas

UD4.3sdrdesuso.pdf

9 páginas

UD4.4PREVENCIONuppINMOVILIZADOS.pdf

25 páginas

UD4.5INSOMNIO.pdf

14 páginas

UD4.5insomnioNNN.pdf

19 páginas

UD4.6Sindromeconfusional.Sdr.Geriatrico.pdf

21 páginas

UD4.7Caidasenelanciano.pdf

31 páginas

UD4.8Demencia-1.pdf

36 páginas

UD5Gerontogeriatria.pdf

52 páginas

UD6Maltratoenanciano.pdf

27 páginas

MARTICantonICasoClinicoEvaluable.pdf

11 páginas

MARTICantonITrabajoInd.pdf

6 páginas

MartiCantonIruneCasoClinico1Antonio.pdf

10 páginas

MartiCantonIrunecuidadosAlzheimerporFAST.pdf

11 páginas

MartiCantonIruneDecalogoAnciano.pdf

1 página

MartiCantonIruneNanadaNICNOC.pdf

11 páginas

VALENCIAANTEQUERAfarLLLORENScruzMLOPEZmadridTMARTIcantonINUNEZvinuesaSSANCHEZosmaCTORREFIEL.docx.pdf

11 páginas

DeLaCallePaulaIranzoElenaMartiIruneNunezVinuesaSanchezOsmaEnvejecimientoNazaret.docx.pdf

11 páginas

IranzoNolanEMartiCantonIRetuertoMartinezOSanchezOsmaCValoracion-caso-clinico10032023.pdf

4 páginas

MAPA-CONCEPTUAL-TRABAJO-INDIVIDUAL.pdf

1 página

ANTEQUERALLORENSLOPEZMARTINUNEZSANCHEZbarritorrefielpresentacion.pdf

26 páginas

content_copy

Archivos recomendados