Anónimo
mapaestadistica-1.pdf
1 página
Apuntes - Poderejercicios-1.pdf
pdf
4 páginas
0
Apuntes - Ejercicios-1.pdf
3 páginas
Apuntes - Ejercicios-capitulo-13-1.pdf
Apuntes - Ejercicios-capitulo-13-2-3.pdf
2 páginas
4
Apuntes - mapaestadistica-1.pdf
Apuntes - Cuestionario.pdf
Apuntes - PRUEBA-t-DE-STUDENT-PARA-GRUPOS-CORRELACIONADOS-3.png
png
Apuntes - Calculo-de-la-Prueba-de-Kruskal-Wallis.pdf
Apuntes - Calculo-de-la-Prueba-de-Kruskal-Wallis-1.pdf
Apuntes - Calculo-de-la-Prueba-de-Kruskal-Wallis-2.pdf
10 páginas
Apuntes - distribucion-binomial-PDF.pdf
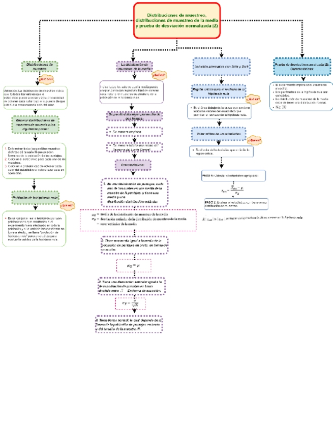
Apuntes - distribuciones-de-muestreo.pdf
Apuntes - PRUEBAS-ESTADISTICAS.pdf