mariaouvinha
Different Statistic's documents
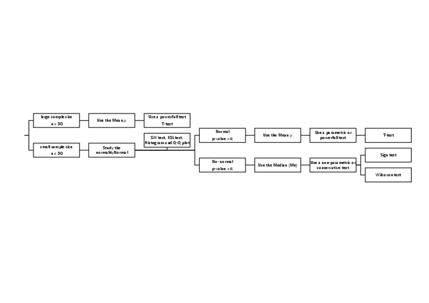
Decision-tree.pdf
1 página
Summary.pdf
Unit-1.pdf
2 páginas
Proposed-exercises.pdf
8 páginas
Apuntes - Apuntes-Estadistica.pdf
pdf
89 páginas
182
5
Test - Tests-Estadistica.pdf
22 páginas
205
Ejercicios - Ejercicios-Estadistica-1.pdf
131
0
135
1
6 páginas
110
Apuntes - test-de-autoevaluacion-estadistica.pdf
15 páginas
57
Ejercicios - PROBLEMAS-Probabilidad-1.3.pdf
27 páginas
34
Ejercicios - tema-1.1.pdf
Ejercicios - tema-1.3.pdf
7 páginas
53
Ejercicios - Seminarios-probabilidad.pdf
66
Ejercicios - tema-1.2.pdf
10 páginas
44
Ejercicios - probabilidad-Tema-1.2.pdf
12 páginas
33
Ejercicios - PROBLEMAS-Probabilidad-1.1.pdf
18 páginas
Test - ejemplo de examen de otras universidades, etadística.pdf
5 páginas
50
Apuntes - Decision-tree.pdf
29
Apuntes - Proposed-exercises.pdf
28
Exámenes - Examen-PROBABILIDAD-MARZO-2025.pdf
25
Exámenes - 1-parcial-estadistica.jpeg
jpeg
23
2
Exámenes - 2018junioETeofiloValdes.pdf
39
Exámenes - PROBABILIDAD-JUNIO-2025.pdf
11 páginas
16