chevron_left
chevron_right
Todo
Apuntes
Exámenes
Otros
Prácticas
publication
Test
chevron_left
chevron_right

He publicado nuevos apuntes de 4º Estrategias Corporativas: Estrategias-Corporativas- Completos -1.pdf.pdf

77 páginas

He publicado nuevos practicas de 4º Estrategias Corporativas: Estrategias-corporativas-Practica-0.pdf

2 páginas

Resumen Tema 4, 2025

3 páginas

He publicado nuevos apuntes de 4º Estrategias Corporativas: TEMA-4-Modalidades-de-Desarrollo-Empresarial-Crecimiento-Interno-Externo-e-Hibrido.pdf

9 páginas

He publicado nuevos apuntes de 4º Estrategias Corporativas: RESUMEN-ESTRATEGIA-CORPORATIVA.pdf

22 páginas

He publicado nuevos test de 4º Estrategias Corporativas: TEST-ESTRATEGICA-1-5.pdf

6 páginas

Esquema, para completar toda la info recomiendo leer el resumen publicado del tema. Los Ticks verdes y las X rojas indican que en el resumen hay ventajas e inconvenientes para estudiar

1 página

Resumen tema 3 2025

4 páginas

Esquema, para terminar de rellenar datos tengo publicado el resumen. Los Ticks verdes y las X rojas indican que hay ventajas y problemas que estudiar en el resumen.

3 páginas

Esquema, para terminar de rellenar datos tengo publicado el resumen. Los Ticks verdes y las X rojas indican que hay ventajas y problemas que estudiar en el resumen.

4 páginas

Resumen T2 2025

8 páginas

Resumen del T1 2025

3 páginas
Anónimo

@Anónimo

Libro de la guia docente

837 páginas

apuntes

-

Temas EC

He publicado nuevos apuntes de 4º Estrategias Corporativas: Temas EC

Tema-7-ECEstrategias-de-internacionalizacion.pdf
EC.pdf
Tema-1-EC.pdf
Tema-2-EC.pdf
Tema-3-EC.pdf
Tema-4-ECDinamicas-competitivas.pdf

practicas

-

Practicas EC

He publicado nuevos practicas de 4º Estrategias Corporativas: Practicas EC

Practica-2.pdf
Practica-4.-Cadena-de-supermercados.pdf
Practica-7.pdf
Practica-11.pdf
Practica-14.pdf
Practica-talgo.pdf
Anónimo

@Anónimo

He publicado nuevos examenes de 4º Estrategias Corporativas: Examen-Modelo-Estrategias-corporativas.pdf

2 páginas
Anónimo

@Anónimo

apuntes

-

Apuntes Estrategias corporativas

He publicado nuevos apuntes de 4º Estrategias Corporativas: Apuntes Estrategias corporativas

Apunts-T.1-Estrategias-corporativas.pdf
Apunts-T.2-Estrategies-corporatives.pdf
Apunts-T.3-Estrategies-corporatives.pdf
Apunts-T.4-Estrategies-corporatives.pdf
Apunts-T.5-Estrategies-corporatives.pdf
Apunts-T.6-Estrategies-corporatives.pdf

He publicado nuevos apuntes de 4º Estrategias Corporativas: Examen-Tipo-Estrategias-Corporativas.pdf

2 páginas

examen

Hola alguien que haya llevado la asignatura con la profesora Vanessa Campos sabe como es el examen ? necesito ayuda, gracias

He publicado nuevos practicas de 4º Estrategias Corporativas: Todas-las-practicas-1-15-Estrategias-Corporativas.pdf

62 páginas

He publicado nuevos apuntes de 4º Estrategias Corporativas: resumen-explicacion-ec.pdf

42 páginas

apuntes

-

TEORÍA TODOS LOS TEMAS

He publicado nuevos apuntes de 4º Estrategias Corporativas: TEORÍA TODOS LOS TEMAS

topic-5-corporate-strategies.pdf
LESSON-6-and-7-CORPORATE-STRATEGIES.pdf
LESSON-4-CORPORATE-STRATEGIES.pdf
LESSON-3-CORPORATE-STRATEGIES.pdf
LESSON-1-CORPORATE-STRATEGIES.pdf
LESSONS-8-9-CORPORATE-STRATEGIES.pdf

test

-

Tests parcials resolts

He publicado nuevos test de 4º Estrategias Corporativas: Tests parcials resolts

Test-7-9.pdf
Test-temes-4-6.pdf
Test-temes-1-3.pdf

He publicado nuevos apuntes de 4º Estrategias Corporativas: Lesson-9.-Development-modalities.pdf

6 páginas

He publicado nuevos apuntes de 4º Estrategias Corporativas: Lesson-8.-Development-modalities.pdf

4 páginas

He publicado nuevos apuntes de 4º Estrategias Corporativas: Lesson-7.-Internationalization-strategies.pdf

6 páginas

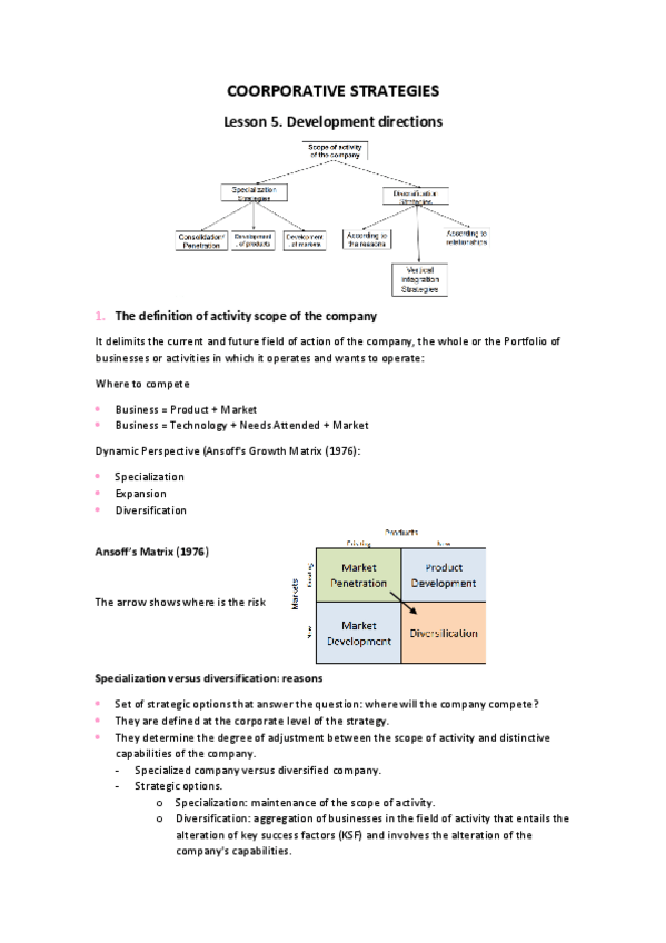
He publicado nuevos apuntes de 4º Estrategias Corporativas: Lesson-5.-Development-directions.pdf

5 páginas

He publicado nuevos apuntes de 4º Estrategias Corporativas: Lesson-4.-Competitive-Dynamics.pdf

9 páginas

He publicado nuevos apuntes de 4º Estrategias Corporativas: Lesson-2.-Strategies-based-on-Competitive-Advantage.pdf

8 páginas

He publicado nuevos apuntes de 4º Estrategias Corporativas: Lesson-3.-Strategies-based-on-the-creation-of-Value.pdf

5 páginas

He publicado nuevos apuntes de 4º Estrategias Corporativas: Lesson-1.-Introduction-to-Strategy.pdf

6 páginas
Anónimo

@Anónimo

He publicado nuevos apuntes de 4º Estrategias Corporativas: Todo-temario-y-examenes-al-final.pdf

58 páginas

apuntes

-

APUNTES ESTRATEGIAS CORPORATIVAS

He publicado nuevos apuntes de 4º Estrategias Corporativas: APUNTES ESTRATEGIAS CORPORATIVAS

T9-ESTCORP.pdf
T8-ESTCORP.pdf
T7-ESTCORP.pdf
T6-ESTCORP.pdf
T5-ESTCORP.pdf
T4-ESTCORP.pdf

apuntes

-

Resumenes estrategias corporativas

He publicado nuevos apuntes de 4º Estrategias Corporativas: Resumenes estrategias corporativas

T1-EECC.pdf
T2-EECC.pdf
T3-EECC.pdf
T4-EECC.pdf
T5-EECC.pdf
T6-EECC.pdf
Anónimo

@Anónimo

He publicado nuevos apuntes de 4º Estrategias Corporativas: practica-pfizer.pdf

1 página
Anónimo

@Anónimo

He publicado nuevos apuntes de 4º Estrategias Corporativas: practica-balearia.pdf

2 páginas
Anónimo

@Anónimo

He publicado nuevos apuntes de 4º Estrategias Corporativas: Practica-12.pdf

1 página
Anónimo

@Anónimo

He publicado nuevos apuntes de 4º Estrategias Corporativas: Practica-11.pdf

1 página
Anónimo

@Anónimo

He publicado nuevos apuntes de 4º Estrategias Corporativas: practica-naranjas-carmen.pdf

2 páginas
Anónimo

@Anónimo

He publicado nuevos apuntes de 4º Estrategias Corporativas: P7.pdf

2 páginas
Anónimo

@Anónimo

He publicado nuevos apuntes de 4º Estrategias Corporativas: Airbnb.pdf

1 página
Anónimo

@Anónimo

He publicado nuevos apuntes de 4º Estrategias Corporativas: CASO-TRANSPORTE-AEREO-PARTE-1-.pdf

3 páginas
Anónimo

@Anónimo

He publicado nuevos apuntes de 4º Estrategias Corporativas: PRACTICA-3-Bruja-de-Oro.pdf

2 páginas
Anónimo

@Anónimo

He publicado nuevos apuntes de 4º Estrategias Corporativas: resumen-estrategias.pdf

12 páginas
Anónimo

@Anónimo

He publicado nuevos apuntes de 4º Estrategias Corporativas: RESUMEN-ESTRATEGIAS-CORPORATIVAS.pdf

7 páginas
Anónimo

@Anónimo

apuntes

-

TEMAS ESTRATEGIA CORPORATIVA

He publicado nuevos apuntes de 4º Estrategias Corporativas: TEMAS ESTRATEGIA CORPORATIVA

Presentacion-tema-7Direcciones-de-desarrolloestrategias-de-integracion-vertical.pdf
PRESENTACION-TEMA-4Estrategia-y-modelo-de-negocio.pdf
PRESENTACION-TEMA-8Estrategias-de-diversificacion.pdf
Presentacion-tema-3estrategias-competitivas.pdf
PRESENTACION-TEMA-6.pdf
Presentacion-tema-5.pdf
Anónimo

@Anónimo

He publicado nuevos apuntes de 4º Estrategias Corporativas: PRACTICA-ILMEX.pdf

1 página
Anónimo

@Anónimo

He publicado nuevos apuntes de 4º Estrategias Corporativas: PRACTICA-4-NARANJAS-DEL-CARMEN.pdf

1 página
Anónimo

@Anónimo

He publicado nuevos apuntes de 4º Estrategias Corporativas: PRACTICA-3-Bruja-de-Oro.pdf

2 páginas
Anónimo

@Anónimo

He publicado nuevos apuntes de 4º Estrategias Corporativas: RESUMEN-ESTRATEGIAS-CORPORATIVAS.pdf

7 páginas
Anónimo

@Anónimo

He publicado nuevos apuntes de 4º Estrategias Corporativas: Tema-9.pdf

9 páginas
Anónimo

@Anónimo

He publicado nuevos apuntes de 4º Estrategias Corporativas: Tema-8.pdf

6 páginas
Anónimo

@Anónimo

He publicado nuevos apuntes de 4º Estrategias Corporativas: Tema-7.pdf

10 páginas
Anónimo

@Anónimo

He publicado nuevos apuntes de 4º Estrategias Corporativas: Tema-5.pdf

5 páginas
Anónimo

@Anónimo

He publicado nuevos apuntes de 4º Estrategias Corporativas: Tema-4.pdf

6 páginas
Anónimo

@Anónimo

He publicado nuevos apuntes de 4º Estrategias Corporativas: Tema-3.pdf

11 páginas
Anónimo

@Anónimo

He publicado nuevos apuntes de 4º Estrategias Corporativas: Tema-2.pdf

6 páginas
Anónimo

@Anónimo

He publicado nuevos apuntes de 4º Estrategias Corporativas: Tema-1.pdf

8 páginas

apuntes

-

Resúmenes por temas

He publicado nuevos apuntes de 4º Estrategias Corporativas: Resúmenes por temas

EC-TEMA-1.pdf
EC-TEMA-9.pdf
EC-TEMA-6.pdf
EC-TEMA-3.pdf
EC-TEMA-2.pdf
EC-TEMA-4.pdf

He publicado nuevos apuntes de 4º Estrategias Corporativas: Esquemas-temario-estrategias-corporativas.pdf

6 páginas