Estructura y Función del Cuerpo Humano I

chevron_left
chevron_right
Todo
Apuntes
Ejercicios
Exámenes
Prácticas
Test
Trabajos
chevron_left
chevron_right

He publicado nuevos apuntes de 1º Estructura y Función del Cuerpo Humano I: Tema-13-Vasos-Sanguineos.pdf

3 páginas

He publicado nuevos apuntes de 1º Estructura y Función del Cuerpo Humano I: Tema-12-Corazon.pdf

5 páginas

apuntes

-

Bloque 1: Fisiología General

Temas 1,2,3,4

Tema-1-Potencial-de-Accion.pdf
Tema-2-Sinapsis.pdf
Tema-3-Musculo.pdf
Tema-4-SNA.pdf

examenes

-

examenes

examenes de enero 25 y 26

lo-que-salio-resumen.pdf
lo-que-salio-enero-25-y-26.pdf

apuntes

-

TEST BLOQUE 3

He publicado nuevos apuntes de 1º Estructura y Función del Cuerpo Humano I: TEST BLOQUE 3

18-TEMA-TEST.pdf
14-TEMA-TEST-ACTIVIDAD-MECANICA-DEL-CORAZON.pdf
13-TEST-TEMA-VASOS-SANGUINEOS.pdf
15-16-TEMA-GASTO-CARDIACO--FISIOLOGIA-DE-LA-CIRCULACION.pdf
17-TEMA-MICROCIRCULACION.pdf

test

-

TEST BLOQUE II

He publicado nuevos test de 1º Estructura y Función del Cuerpo Humano I: TEST BLOQUE II

6-TEMA-TEST-BLOQUE-II.pdf
5-TEMA-EMBRIOLOGIA.pdf

breve resumen del tema 40 con reglas nemotécnicas y examen tipo test y preguntas cortas para entenderlo a la primera

14 páginas

test por temas de estructura del 14 al 18

21 páginas

test

-

test embriología

He publicado nuevos test de 1º Estructura y Función del Cuerpo Humano I: test embriología

test-embriologia.pdf
semana-4.pdf
test-embriologia.pdf

test

-

TEST BLOQUE I

He publicado nuevos test de 1º Estructura y Función del Cuerpo Humano I: TEST BLOQUE I

3-TEMA-CONTRACCION-MUSCULAR-TEST.pdf
BLQUE-I-TEST.pdf
1-TEMA-TEST-POTAC.pdf
4-TEST-TEMA-REGULACION-VISCERAL-PERIFERICA.pdf
2-TEMA-SINAPSIS.pdf

apuntes

-

Bloque VII

He publicado nuevos apuntes de 1º Estructura y Función del Cuerpo Humano I: Bloque VII

Anatomia-del-aparato-digestivo-Temas-37-38.pdf
Fisiologia-del-tubo-digestivo-Tema-39.pdf
Los-procesos-secretores-Tema-40.pdf
Digestion-y-absorcion-en-el-tubo-digestivo-Tema-41.pdf
Higado-Tema-42.pdf

apuntes

-

Bloque VI

He publicado nuevos apuntes de 1º Estructura y Función del Cuerpo Humano I: Bloque VI

Fisiologia-del-sistema-renal-Tema-33.pdf
Ultrafiltracion-glomerular-Tema-34.pdf
Fisiologia-de-las-vias-urinarias-Tema-35.pdf
Regulacion-del-equilibrio-acido-base-Tema-36.pdf

He publicado nuevos apuntes de 1º Estructura y Función del Cuerpo Humano I: Documento-PDF-2.pdf

1 página

He publicado nuevos apuntes de 1º Estructura y Función del Cuerpo Humano I: TEMA-30Control-de-la-ventilacion.pdf

3 páginas

He publicado nuevos apuntes de 1º Estructura y Función del Cuerpo Humano I: TEMA-29Intercambio-gaseoso-en-los-pulmones-y-en-los-tejidos.pdf

7 páginas

He publicado nuevos apuntes de 1º Estructura y Función del Cuerpo Humano I: T28-Intruduccion-a-la-fisiologia-aparato-respiratorio.pdf

3 páginas

He publicado nuevos apuntes de 1º Estructura y Función del Cuerpo Humano I: TEMA-26-y-27-ANATOMIA-DEL-SISTEMA-RESPIRTAORIO.pdf

3 páginas

He publicado nuevos apuntes de 1º Estructura y Función del Cuerpo Humano I: TEMA-25-Pared-toracica-Musculatura-intercostal.pdf

8 páginas

He publicado nuevos apuntes de 1º Estructura y Función del Cuerpo Humano I: TEMA-24-Fisiologia-de-la-hemostasia.pdf

2 páginas

He publicado nuevos apuntes de 1º Estructura y Función del Cuerpo Humano I: TEMA-23-Conceptos-basicos-de-inmunidad.pdf

5 páginas

He publicado nuevos apuntes de 1º Estructura y Función del Cuerpo Humano I: TEMA-22Fisiologia-de-los-leucocitos.pdf

4 páginas

He publicado nuevos apuntes de 1º Estructura y Función del Cuerpo Humano I: EFCH-I-tema-34.pdf

4 páginas

He publicado nuevos apuntes de 1º Estructura y Función del Cuerpo Humano I: TEMA21-Fisiologia-de-los-eritrocitos.pdf

6 páginas

He publicado nuevos apuntes de 1º Estructura y Función del Cuerpo Humano I: TEMA-16-Y-17-RESUMEN.pdf

9 páginas

He publicado nuevos apuntes de 1º Estructura y Función del Cuerpo Humano I: Tema-18-Circulacion-menor-Circulacion-pulmonar.pdf

3 páginas

He publicado nuevos apuntes de 1º Estructura y Función del Cuerpo Humano I: T20-composicion-de-la-sangre.pdf

4 páginas

He publicado nuevos apuntes de 1º Estructura y Función del Cuerpo Humano I: T19-sistema-inmune-y-estructuras-relacionadas.pdf

3 páginas

He publicado nuevos apuntes de 1º Estructura y Función del Cuerpo Humano I: Examen-Practico-Fisiologia-Renal.pdf

7 páginas

EXAMEN PRÁCTICO FISIOLOGÍA

5 páginas

Práctico I Fisiologia

7 páginas

SEMINARIO CARDIOVASCULAR

6 páginas

Examen práctico Anatomía

66 páginas

Contenido del seminario de vascular

Miniatura no disponible
word

apuntes

-

Bloque V

He publicado nuevos apuntes de 1º Estructura y Función del Cuerpo Humano I: Bloque V

Pared-toracica-Tema-25.pdf
Anatomia-del-sistema-respiratorio-Tema-26-27.pdf
Aspectos-mecanicos-de-la-ventilacion-Tema-28.pdf
Intercambio-gaseoso-en-pulmones-y-tejidos-Tema-29.pdf
Control-de-la-ventilacion-Tema-30.pdf

apuntes

-

Bloque IV

He publicado nuevos apuntes de 1º Estructura y Función del Cuerpo Humano I: Bloque IV

Sistema-inmune-y-estructuras-relacionadas-Tema-19.pdf
Composicion-y-funciones-de-la-sangre-Tema-20.pdf
Fisiologia-de-los-eritrocitos-Tema-21.pdf
Fisiologia-de-los-leucocitos-Tema-22.pdf
Conceptos-basicos-de-inmunidad-Tema-23.pdf
Fisiologia-de-la-hemostasia-Tema-24.pdf

apuntes

-

Bloque III

He publicado nuevos apuntes de 1º Estructura y Función del Cuerpo Humano I: Bloque III

Anatomia-del-corazon-Tema-12.pdf
Vasos-sanguineos-Tema-13.pdf
Actividad-mecanica-y-electrica-del-corazon-Tema-14.pdf
Gasto-cardiaco-Tema-15.pdf
Introduccion-a-la-fisiologia-de-la-circulacion-Tema-16.pdf
Fisiologia-de-la-microcirculacion-Tema-17.pdf

apuntes

-

Bloque II

Bloque II, Tema 6

Consideraciones-generales-en-anatomia-humana-Tema-6.pdf
Miembro-inferior-Tema-7.pdf
Miembro-superior-Tema-8.pdf
Cabeza-y-cuello-Tema-9.pdf
Columna-vertebral-Tema-10.pdf
Musculatura-de-la-espalda-Tema-11.pdf

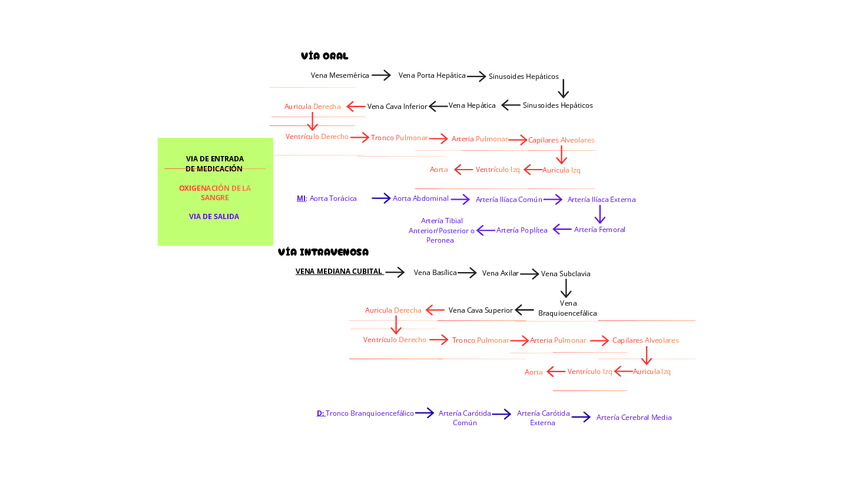
He publicado nuevos apuntes de 1º Estructura y Función del Cuerpo Humano I: VIA-ORAL.pdf

1 página

SISTEMA DIGESTIVO

8 páginas

6 páginas

SISTEMA DIGESTIVO

13 páginas

SISTEMA RENAL

7 páginas

SISTEMA RESPIRATORIO

12 páginas

SISTEMA RESPIRATORIO

3 páginas

apuntes

-

Bloque IV-SANGRE y SISTEMA INMUNE

He publicado nuevos apuntes de 1º Estructura y Función del Cuerpo Humano I: Bloque IV-SANGRE y SISTEMA INMUNE

T.19, 20, 21, 22-Bloque-IV-EFCH I.pdf
T23 y 24-Bloque-IV-EFCH I.pdf

apuntes

-

Bloque III-CARDIOVASCULAR

He publicado nuevos apuntes de 1º Estructura y Función del Cuerpo Humano I: Bloque III-CARDIOVASCULAR

T18-Bloque-III-EFCH-I.pdf
T15-T16-T17-Bloque-III-EFCH-I.pdf
T12-T13-T14-Bloque-III-EFCH-I.pdf

apuntes

-

Bloque II-EMBRIOLOGIA y ANATOMIA GENERAL

He publicado nuevos apuntes de 1º Estructura y Función del Cuerpo Humano I: Bloque II-EMBRIOLOGIA y ANATOMIA GENERAL

T5-Bloque-II-Embriologia.pdf
T7-Bloque-II-EFCH-I.pdf
T8-Bloque-II-EFCH-I.pdf
T9-Bloque-II-EFCH-I.pdf
T10-Bloque-II-EFCH-I.pdf
T11-Bloque-II-EFCH-I.pdf

apuntes

-

Bloque I-FISIOLOGÍA GENERAL Y CELULAR

He publicado nuevos apuntes de 1º Estructura y Función del Cuerpo Humano I: Bloque I-FISIOLOGÍA GENERAL Y CELULAR

T2-Bloque-I-EFCH-I.pdf
T3-Bloque-I-EFCH-I.pdf
T4-Bloque-I-EFCH-I.pdf
T1-Bloque-I-EFCH-I.pdf

Músculo esquelético, cardíaco y liso

1 página

Anatomía aparato urinario y suelo pélvico

5 páginas

He publicado nuevos apuntes de 1º Estructura y Función del Cuerpo Humano I: Seminario-Vascular-EFCH I.pdf

4 páginas

He publicado nuevos apuntes de 1º Estructura y Función del Cuerpo Humano I: Seminario-Sistema Esquelético-EFCH I.pdf

2 páginas

apuntes

-

Bloque I

Bloque I, tema 3

Contraccion-muscular-Tema-3.pdf
Fisiologia-general-Tema-1.pdf
Fisiologia-general-sinapsis-Tema-2.pdf
Regulacion-visceral-periferica-Tema-4.pdf

apuntes

-

EXAMENES

He publicado nuevos apuntes de 1º Estructura y Función del Cuerpo Humano I: EXAMENES

PARCIAL-BLOQUE-1-ESTRUCTURA-Y-FUNCION-1-CORREGIDAS.pdf
PARCIAL-BLOQUE-1-ESTRUCTURA-Y-FUNCION-1-SIN-CORREGIR.pdf
PARCIAL-BLOQUE-2-ESTRUCTURA-Y-FUNCION-2-CORREGIDAS.pdf
PARCIAL-BLOQUE-2-ESTRUCTURA-Y-FUNCION-2-SIN-CORREGIR.pdf
PARCIAL-BLOQUE-3-ESTRUCTURA-Y-FUNCION-2-CORREGIDAS.pdf
PARCIAL-BLOQUE-3-ESTRUCTURA-Y-FUNCION-2-SIN-CORREGIR.pdf

He publicado nuevos examenes de 1º Estructura y Función del Cuerpo Humano I: test-estructurarespuestas.pdf

14 páginas

He publicado nuevos examenes de 1º Estructura y Función del Cuerpo Humano I: test-estructura.pdf

14 páginas

BLOQUE 7

2 páginas

BLOQUE 7

4 páginas

BLOQUE 7

5 páginas

BLOQUE 7

7 páginas