Portada
Asignatura
Enfermería (UAC)
Ética y Deontología Profesional en Enfermería
Fecha de subida
04 jun 2023
Categoría
apuntes
Etiquetas
Apuntes - Ley-del-enfermero-peruano.pdf
pdf
23 páginas
0
Apuntes - Ley-general-de-salud.pdf
2 páginas
Apuntes - grupo-3-DECRETO-DE-LEY-DE-CREACION-DEL-CEP-Y-REGLAMENTO-DEL-COLEGIO-DE-ENFERMEROS.pdf
4 páginas
Apuntes - Importancia-de-los-valores-en-la-persona.pdf
1 página
Apuntes - Importancia-de-los-valores-en-la-familia.pdf
Apuntes - Codigo-nuremberg.pdf
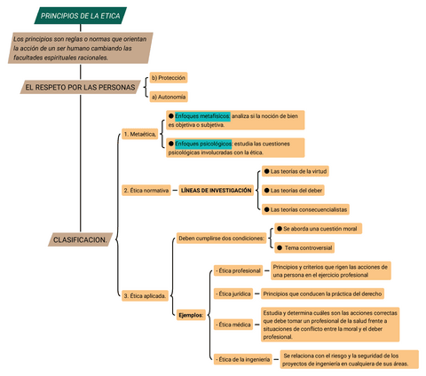
Apuntes - Principios-de-etica.pdf
1