Tema 7 - Técnicas e instrumentos de recogida de medición.pdf

Daniel_Garcia_Morato

Evaluación de Programas, Centros y Servicios Deportivos

14 archivos·

Temario EFYDE y Temorio MIDE

Tema 1 - Espacios deportivos.pdf

3 páginas

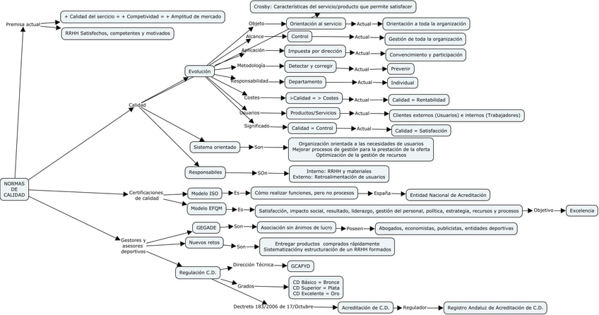
Tema 2 - Normas de calidad.pdf

2 páginas

Tema 3 - Indicadores de gestión.pdf

3 páginas

Tema 4 - El marketing en organizaciones deportivas.pdf

2 páginas

Tema 5 - La calidad y satisfacción del cliente.pdf

2 páginas

Tema 1.jpg

Tema 2.jpg

Tema 3.jpg

Tema 4.jpg

Tema 5.jpg

Tema 6 - Concepto de evaluación.pdf

3 páginas

Tema 7 - Técnicas e instrumentos de recogida de medición.pdf

2 páginas

Tema 8 - El portafolio.pdf

1 página

Tema 9 - Técnicas alternativas de evaluación.pdf

2 páginas

content_copy

Archivos recomendados