lidia_primo
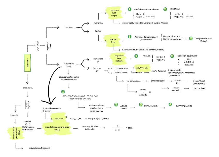
Todo el primer cuatri resumido en un esquema
ESQUEMA PRIMER CUATRI.pdf
1 página
Trabajos - Daniel Gómez- Lenin Imba y Pablo Jiménez. Reconstrucción paleoambiental del yacimiento pleistocénico de Almenara-Casablanca 1 a partir de restos de micromamíferos fósiles y su comparación con individuos actuales..pdf
pdf
33 páginas
213
3
Apuntes - CUESTIONARIO-EIB-Zoo.pdf
2 páginas
151
0
Apuntes - Tema-1.pdf
11 páginas
176
Ejercicios - Cuestionario-de-Practicas-de-EIB-Micro.pdf
4 páginas
107
Exámenes - Examen-gener-2021-resolt.pdf
8 páginas
101
4
Apuntes - resumen teoria EIB.pdf
96
Apuntes - ESQUEMA PRIMER CUATRI.pdf
114
Exámenes - Examen-juliol-2021-resolt.pdf
97
5
Test - Cuestionario-diseno.pdf
6 páginas
59
Apuntes - ResumEIB01.pdf
14 páginas
80
2
Exámenes - Examen-EIB-gener-2021.pdf
102
Apuntes - Practica5.pdf
Trabajos - CUESTIONARIO Zoo preguntas EIB.pdf
3 páginas
84
Apuntes - Practica9-2.pdf
87
1
Apuntes - Cuestionario-EIB-Restos-de-temas-Parte-2.pdf
47
Test - Cuestionario-Regresion-Lineal-y-Multiple-.pdf
5 páginas
61
Apuntes - Practica2.pdf
85
Apuntes - Practica7-3.pdf
Apuntes - EIB-resumen-teoria.pdf
86
Trabajos - Trabajo EIB definitivo grasa corporal.docx
docx
18