aldmp
Entregas expresión gráfica
Entrega-3-expresion-grafica.pdf
1 página
Entrega-7-expresion-grafica.pdf
Entrega-1-expresion-grafica.pdf
Entrega-5-expresion-grafica.pdf
Entrega-2-expresion-grafica.pdf
Apuntes - PIDs.pdf
pdf
3 páginas
96
0
Apuntes - Formulario-PIDs.pdf
95
3
Apuntes - TEMARIO-DIBUJO-TECNICO.pdf
8 páginas
68
2
Exámenes - examen-modelo-2022-expresion-grafica-.pdf
140
Apuntes - Expresion-grafica-resumen.pdf
4 páginas
123
1
Apuntes - Arreglos-examen.pdf
60
Exámenes - examen-1-expresion-grafica.pdf
70
Exámenes - examen-2-expresion-grafica-.pdf
74
Exámenes - examen-3-expresion-grafica-.pdf
2 páginas
76
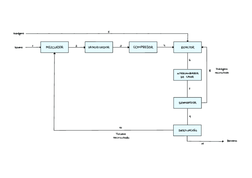
Ejercicios - Entrega-5-diagrama-bloques.jpg
jpg
Ejercicios - Entrega-9.pdf
41
Apuntes - Teoria-bloque-2-3-y-4.pdf
14 páginas
34
Trabajos - Entrega-6.pdf
39
Apuntes - Entrega-7-22-Marzo.jpg
Ejercicios - Entrega-4.pdf
20
Ejercicios - Entregas-curso-2021-2022.pdf
54
Apuntes - Entrega-7-expresion-grafica.pdf
31
Ejercicios - Entrega-2-16-febrero.pdf
19
Apuntes - Entrega-5-expresion-grafica.pdf
27
Ejercicios - Bloque-2-Entrega-5-20-de-Marzo-1.pdf
17