Portada
Asignatura
Enfermería (UNAM)
Filosofía y Enfermería
Fecha de subida
01 feb 2022
Categoría
apuntes
Etiquetas
Apuntes - Ente-Holistico.pptx
pptx
6
0
Apuntes - Vias-De-Administracion.pdf
pdf
1 página
Apuntes - Vendaje-y-heridas.pdf
0 páginas
3
Apuntes - esquema-de-vacunacion-ninos-y-adultos.pdf
2
Apuntes - DARIANAYESCASPLAN3.pdf
19 páginas
Prácticas - Egresos-Hospitalarios-Mapa.pdf
Apuntes - SignosVitales.pdf
1
Prácticas - Patrones-del-conocimiento-etico.pdf
2 páginas
Prácticas - SISTEMA-DE-CONDUCCION-Y-ELECTROCARDIOGRAMA.pdf
Prácticas - Mapa-administracion-de-medicamentos-via-vaginal.pdf
Prácticas - Mapa-administracion-de-medicamentos-via-otica.pdf
Prácticas - Mapa-administracion-de-medicamentos-via-rectal.pdf
Prácticas - Mapa-administracion-de-medicamentos-via-subcutanea.pdf
Prácticas - Curacion-de-heridas.pdf
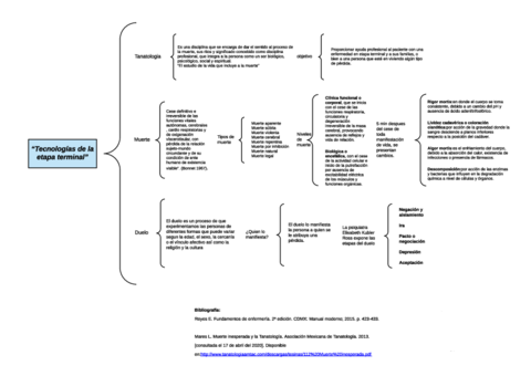
Prácticas - Mapa-tecnologias-de-la-etapa-terminal.pdf
Prácticas - Mapa-de-oxigenoterapia.pdf
Prácticas - Mapa-administracion-de-medicamentos-via-topica.pdf
Prácticas - Mapa-de-Vendajes.pdf
Prácticas - Mapa-administracion-de-medicamentos-via-Oral.pdf
Prácticas - Dispositivos-para-administracion-de-oxigeno-en-pediatria-tipos-de-ventilacion.pdf
4 páginas