Portada
Asignatura
Doble Grado en Economía y Relaciones Internacionales (UCM)
Fiscalidad
Fecha de subida
21 jul 2022
Categoría
apuntes
Etiquetas
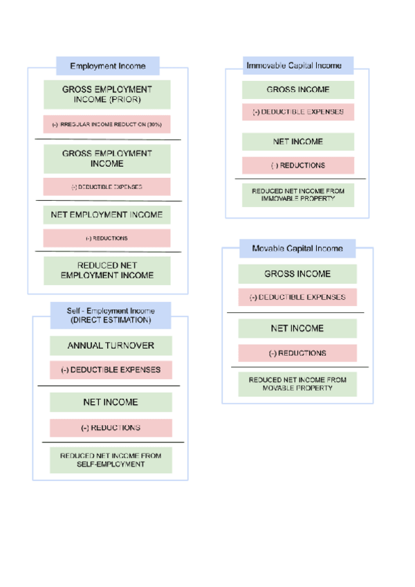
Apuntes - Plantilla-IRPF.pdf
pdf
2 páginas
1
0
Ejercicios - Exam-PIT-June-2021-Juan-y-Clara.pdf
1 página
Ejercicios - Ejercicios-May-3rd.xlsx
xlsx
Ejercicios - Exam-PIT-June-2019-Isabel-y-Carlos.pdf
Ejercicios - Exam-PIT-May-2020b-Garcia-y-Perez.pdf
Ejercicios - Exam-PIT-Julio-2021-Ana-y-Luis.pdf
Ejercicios - Easter-Excercises.pdf
8 páginas
Apuntes - Apuntes-Teoria.pdf
45 páginas
Apuntes - Modelo-Examen-PIT.pdf
13 páginas