Presion-Positiva-vs-Presion-Negativa-en-plantas.pdf

mireyisus

Conceptos importantes y Tablas Comparativas

10 archivos·

Incluye comparaciones de conceptos, resúmenes de temas clave y explicaciones claras en formato de tabla para facilitar el repaso.

Complejos-de-la-Cadena-de-Transporte-Electronico-en-la-Fotosintesis-de-Plantas.pdf

1 página

Potencial-Hidrico.pdf

2 páginas

Enzimas-clave-Asimilacion-de-Nitrogeno-y-Azufre.pdf

1 página

Comparacion-entre-Fotosintesis-y-Fotorrespiracion.pdf

2 páginas

Simbiosis-Rhizobium-Leguminosa.pdf

1 página

Regulacion-por-Luz-y-Oscuridad-en-la-Fotosintesis-y-Ciclos-Asociados.pdf

2 páginas

Presion-Positiva-vs-Presion-Negativa-en-plantas.pdf

1 página

Tablas-Tema-13.-Introduccion-al-metabolismo-secundario.pdf

3 páginas

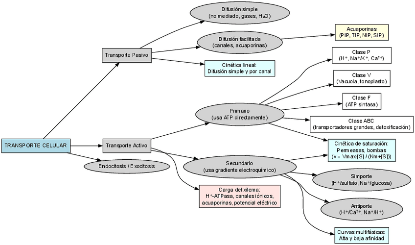
Transporte-Celular.pdf

1 página

Transporte-Celular-resumido.pdf

1 página

content_copy

Archivos recomendados