Portada
Asignatura
Grado en Fisioterapia (UDC)
Fisiología
Fecha de subida
16 abr 2024
Categoría
apuntes
Etiquetas
Exámenes - preguntas importantes fisiologia.pdf
pdf
33 páginas
34
2
Apuntes - Fisiologia-2023EMMA.pdf
83 páginas
26
0
Ejercicios - planes de cinesiterapia bases del ejercicio terapeutico.pdf
20 páginas
18
Apuntes - Resumenes-1o-cuatrimestre.pdf
53 páginas
19
1
Apuntes - 1.-Fundamentos-de-la-fisiologia-celular.pdf
1 página
6
Apuntes - 3.-Sinapsis-y-neurotransmisores.pdf
3
Apuntes - 12.-Fisiologia-del-sueno.pdf
5
Apuntes - 6.-Propiocepcion.pdf
Apuntes - 16.-Sistema-inmunitario.pdf
4
Apuntes - 15.-Sistema-nervioso-autonomo.pdf
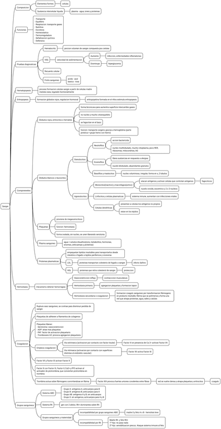
Apuntes - 14.-Sangre.pdf
Apuntes - 13.-Memoria.pdf
Apuntes - 11.-Sistema-motor.pdf
Apuntes - 10.-Sistema-visual.pdf
Apuntes - 9.-Sistema-auditivo.pdf
Apuntes - 8.-Sentidos-quimicos.pdf
Apuntes - 7.-Sistema-somatosensorial-y-dolor.pdf
Apuntes - 5.-Sistemas-sensoriales.pdf
Apuntes - 4.-Sinapsis-neuromuscular-y-musculo.pdf
Apuntes - 2.-Biofisica-de-la-membrana.pdf