Portada
Asignatura
Grado en Fisioterapia (US)
Fisioterapia en Especialidades Clínicas II
Fecha de subida
03 jul 2019
Categoría
apuntes
Etiquetas
Apuntes - ARTRITIS REUMATOIDE .docx
docx
13
0
Apuntes - ENFERMEDAD DE LA GOTA (OK) .docx
10
Apuntes - Cuaderno-de-practicas-Clinicas-II.pdf
pdf
107 páginas
43
Apuntes - ARTROSIS RODILLA Y CADERA (OK) .docx
8
Apuntes - ENFERMEDAD SCHEUERMAN .docx
11
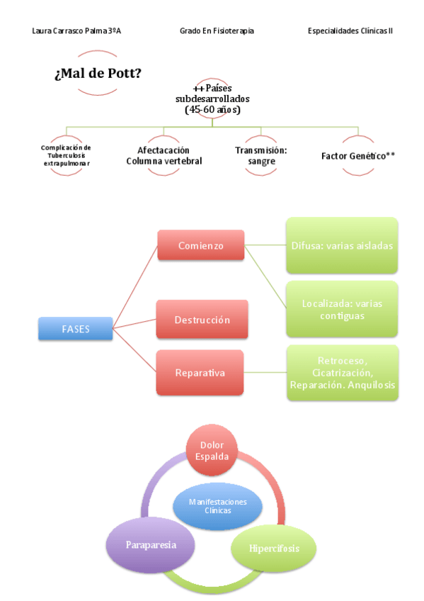
Apuntes - MAL DE POT .docx
Apuntes - MIELOMA MULTIPLE (OK) .docx
Trabajos - Mieloma-Multiple-.pdf
19 páginas
36
Apuntes - RIZARTROSIS y CERVICARTROSIS (OK) .docx
6
Apuntes - Suelo pélvico en el embarazo.pdf
9 páginas
24
Apuntes - Laura-Carrasco-Palma-3oA-ARTRITIS.pdf
2 páginas
Apuntes - ENFERMEDAD DE PAGET (OK) .docx
4
Apuntes - Artritis-Reumatoide.pdf
11 páginas
22
Apuntes - Resumen Mieloma múltiple.pdf
3 páginas
Apuntes - Fibromialgia.-Laura-Carrasco-Palma-3oA.pdf
1 página
9
Prácticas - LUPUS.pdf
53 páginas
2
Prácticas - TRABAJO-LUPUS-ESPECIALIDADES-II.-ANA-JIMENEZ.pdf
29 páginas
Apuntes - Esquema Fibromialgia.pdf
Apuntes - Laura-carrasco-Palma-3oAPELVIESPONFILITIS--Scheurmann-.pdf
4 páginas
Apuntes - Resumen Rizartrosis y Cervicoartrosis.pdf
15