Portada
Asignatura
Punta del Verde - Imagen para el Diagnóstico y Medicina Nuclear
Formación y orientación laboral
Fecha de subida
04 may 2021
Categoría
apuntes
Etiquetas
Prácticas - Curriculum-vitae-con-foto.pdf
pdf
2 páginas
13
0
Apuntes - Tipos-de-contratos.pdf
0 páginas
10
Prácticas - Carta-de-presentacion.pdf
1 página
8
Ejercicios - EJERCICIOS-DE-REPRESENTACION-fol-resuelto.pdf
6 páginas
6
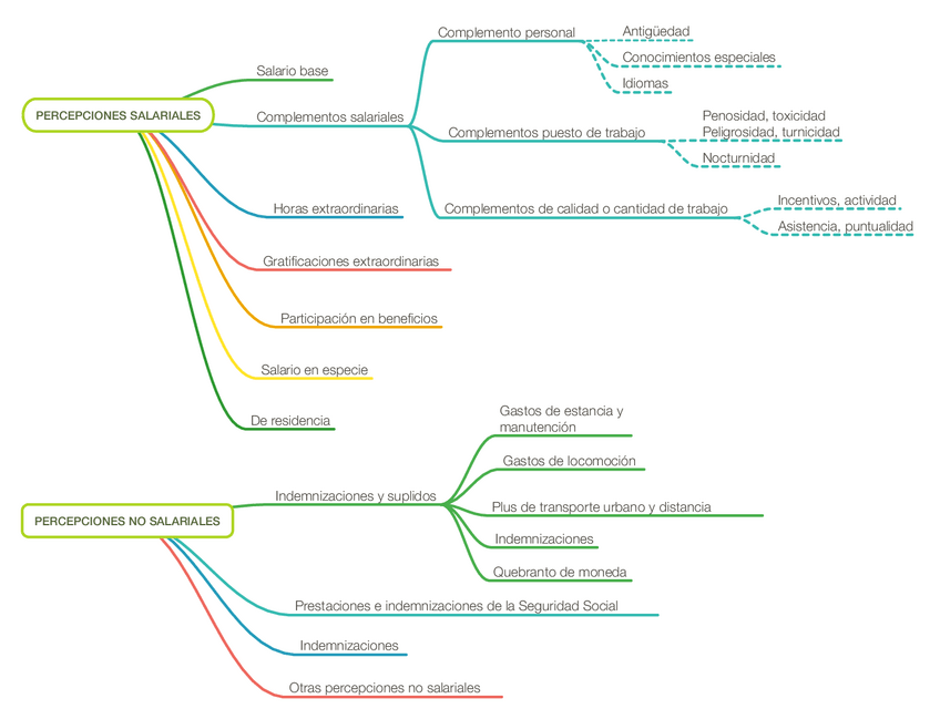
Apuntes - Mind-Map.pdf
1
Apuntes - derechos-laborales-1.pdf
12 páginas
3
Apuntes - genially-61e91218db8673001263e25f-1.pdf
Apuntes - Tema-4.pdf
14 páginas
Apuntes - TEMA-3-2o-PARTE.pdf
50 páginas
Apuntes - tema-3.pdf
10 páginas
Apuntes - Actividad-sobre-prestacion-a-la-seguridad-social.pdf
4 páginas
Ejercicios - UNIDAD-3-LA-JORNADA-act-fol-resuelto.pdf
Ejercicios - ACTIVIDAD-1-FOL.pdf
3 páginas
Apuntes - genially-61f27bbf9b28620012b4ce8e.pdf
Apuntes - caso-practico-1-2-1.pdf
16 páginas
Apuntes - caso-practico-2.pdf
Apuntes - caso-practico-3.pdf
Apuntes - ejercicio-4-FOL-1.pdf
20 páginas
Apuntes - infografia-ecografia.pdf
Apuntes - riesgos-laborales-y-primeros-auxilios-1.pdf
4